上海市人民政府办公厅关于印发《上海城市数字化转型标准化建设实施方案》的通知
上海市人民政府办公厅关于印发《上海城市数字化转型标准化建设实施方案》的通知
(2022年3月18日)
沪府办发〔2022〕5号
各区人民政府,市政府各委、办、局:
经市政府同意,现将《上海城市数字化转型标准化建设实施方案》印发给你们,请认真按照执行。
上海城市数字化转型标准化建设实施方案
为深入贯彻中共中央、国务院印发的《国家标准化发展纲要》,落实加快数字化发展、建设数字中国的战略部署,按照本市《关于全面推进上海城市数字化转型的意见》和《上海市全面推进城市数字化转型“十四五”规划》,推进上海城市数字化转型标准化建设,制订本实施方案。
一、指导思想
以习近平新时代中国特色社会主义思想为指导,立足新发展阶段,贯彻新发展理念,服务构建新发展格局,围绕“经济、生活、治理”全面数字化转型要求,通过研制实施一批能用、管用、好用的数字化转型标准,构建具有系统性、协调性、开放性的城市数字化转型标准体系,为打造具有世界影响力的国际数字之都提供标准支撑。
二、工作目标
——构建全覆盖的城市数字化转型标准体系。聚焦“经济、生活、治理”三大领域,形成城市数字化转型标准化路线图及配套政策举措,构建城市数字化转型标准体系,引导城市建设、运行、发展、管理的全面转型创新,支撑城市数字化整体转型。
——构建政府与市场并重的标准供给机制。加强政产学研用的协作联动,推动政府主导制定标准和市场自主制定标准的协同并重,强化战略引领、示范先行、效果导向,实现城市数字化转型产业链、创新链和标准链的融合贯通。
——构建适应新发展阶段的标准化工作格局。推进顶层设计、条块协同、开放融合、支撑有力的工作推进体系建设,强化机制建设和实施效果评价,健全标准全生命周期管理制度,充分发挥标准化的基础性、引领性作用。
到2023年底,新增发布100项以上城市数字化转型地方标准及团体标准,主导或参与制定50项以上国际标准和国家标准,形成15项以上“上海标准”,推动50项以上城市数字化转型标准化试点,有效支撑上海城市数字化转型。
三、主要任务
(一)完善支撑全局的基础标准
聚焦城市数字化转型中的基础要素,研制通用基础、数据基座、支撑能力、数字安全、数字信任等标准。
1.通用基础
聚焦城市数字化转型的内涵及边界,研制实施术语定义、分类代码、数据统计等标准。针对不同应用场景中的共性要求,探索研制具有统一指导作用的城市数字化转型建设导则。
2.数据基座
聚焦数据开放应用和市场化需求,研制实施数据收集存储、数据加工使用、数据流通交易等全流程相关标准,以及数据标准化、数据质量、数据治理等全要素相关标准,构建全面适用于数字政府治理、智能城市运行、数字经济发展和智慧生活服务的数据基座。
3.支撑能力
聚焦数字基础设施与城市数字孪生的关键技术和应用需求,研制实施物体全域标识、城市资源标识解析、公共技术和应用组件、泛在感知和智能设施等标准,加快推进新一代感知、网络、算力、融合等数字基础设施标准化,为“端、边、云、网、链”等数字基础设施融合发展提供技术支撑。
4.数字安全
聚焦信息安全、链路安全、数据安全防护,研制实施数据资源全流程监测、生物特征及用户习惯采集和应用管理、数据跨境流通安全评估等标准,以标准化支撑构建城市数字化转型的大安全格局。
5.数字信任
聚焦数字信任发展需求,研制实施可信数字身份、可信数据交换、可信数据处理、数字信任策略和评估等标准,探索形成数字信任治理框架模型、数字信任评估工作流程和操作指南等。
(二)完善融合发展的经济数字化转型标准
聚焦市场主体提质增效升级需求,着力推进科技、金融、商贸、航运、制造、农业等领域数字化转型相关标准研制与推广应用,推动数字经济与实体经济融合发展。
1.科技
聚焦科技创新过程中的设计、检测、实验、分析等环节的标准化、数字化需求,研制实施集成电路、人工智能、生物医药和智能制造等领域的科研设施、科技资源、公共研发平台的实施标准,促进重点领域数据的规模汇聚和共享。
2.金融
聚焦金融服务便利化、普惠化建设需求,配合国家金融管理部门,探索研制普惠金融、开放银行、资产交易、支付清算、登记托管、交易监管等标准,引导各类金融机构加强相关标准的落地应用,发挥标准规范引领作用,延展数字金融服务模式,推动金融业提质增效。
3.商贸
聚焦商贸流通新技术、新业态发展和消费升级趋势,研制实施智慧零售、智慧供应链、直播电商、线上会展、商务信用、跨境电商、精准营销、虚拟导购等标准,支撑实体商业线上化、生活服务数字化、物流配送即时化和零售终端智能化等重点方向,推动数字技术在商业场景的深度应用。
4.航运
聚焦航运新枢纽建设需求,研制实施自动驾驶船舶、自动化码头和堆场、江海联运、海空联运、港口智慧集疏运、智能重卡、智慧邮轮港、智能检验、智慧仲裁等标准,保障海空枢纽、邮轮母港的服务效率和品质。
5.制造
聚焦制造业与数字化深度融合,研制实施电子信息、汽车、生命健康、先进材料、高端装备、时尚消费品等重点产业的数字化转型标准,鼓励工业互联网平台提供标准化服务,以标准打通产业链和供应链。
6.农业
聚焦农业生产数字化、标准化,推动无人农场、农技数字化等标准研制。以标准打通农业生产链条,推动粮食、蔬菜、水产等农业生产采集标准研制,探索建立“申农码”相关标准。
(三)完善服务民生的生活数字化转型标准
聚焦市民生活需求、急难问题和高频事项,率先在健康、教育、居住、出行、文旅、为老、无障碍等生活领域开展关键技术、产品、服务标准的研制和应用。
1.健康
聚焦就医便捷化需求,研制实施精准预约、智能预问诊、电子病历卡、智慧急救等标准,构建涵盖诊前、诊中、诊后全流程的数字化医疗标准体系。聚焦体育公共服务,在智慧体育场馆建设和运营、公共服务、行业监管等方面形成较为完善的标准,推动“随申码·健身”场景接入和数字健身地图标准化,提升体育数字化领域标准化工作水平。
2.教育
聚焦教育模式变革、教学方式改进和评价方法创新需求,研制实施线上线下融合教学、智慧课堂、虚拟现实教学等标准,支撑大规模智慧学习平台建设,增强数字化对教育的赋能。
3.居住
聚焦数字家园建设需求,研制实施数字社区、数字乡村、智能社区安防、智能末端配送等标准,强化社会化服务和政务服务的可获得性,营造数字化的居住新环境。
4.出行
聚焦一体化交通服务和一站式出行服务需求,研制实施智能交通基础设施、自动驾驶、车路协同、先进交通管控及便捷停车、便捷充电等标准,实现全流程覆盖的智能化出行环境。
5.文旅
聚焦文旅资源和服务数字化需求,研制实施数字景区、数字酒店、数字博物馆、数字美术馆等领域标准研制和应用,支撑场景化、沉浸式、互动性文旅体验营造。
6.为老
聚焦老年人就医、出行、居家、文娱、学习等需求,研制实施“为老服务一键通”、智慧养老院、居家环境适老化改造、智能监护等标准,提升养老服务触达性和精准度。
7.无障碍
聚焦“数字鸿沟”弥合需求,研制实施无障碍终端设备及产品、互联网网站及应用的无障碍建设和改造等标准,解决代际差别等造成的数字化应用能力不平衡问题,保障数字公共服务全覆盖。
(四)完善精细管理的治理数字化转型标准
服务高效能治理需求,推动政务服务“一网通办”、城市运行“一网统管”的跨部门多场景应用标准化,在营商环境、综合监管、自然资源、生态环境、水系统治理、公共安全等领域,推动标准研制和应用。
1.营商环境
聚焦企业营商环境改善提升,研制实施普惠金融、综合纳税、专项资金、用工就业、服务贸易等标准,整合优化各类应用场景,拓展面向企业的全周期服务标准体系,支撑“一站式、全业务”便捷服务落地。
2.综合监管
聚焦综合监管和多元共治能力建设,围绕重点监管领域的数字化转型场景需求,研制实施数据安全、数据隐私保护、智能化监管、信用监管、特种设备、食品安全、数字广告等标准,支撑数字化重构监管模式,提升监管效能和监管精准化水平。
3.自然资源
聚焦国土空间规划和自然资源利用的数字化重塑,研制建设空间数字底座、自然资源执法监控展示、地质灾害监测预警、自然资源集约节约利用、地质灾害感知预警等标准,支撑空间地理资源系统建设。
4.生态环境
聚焦生态治理智能化、精准化需求,研制实施城市生态环境保护数据实时获取分析、重点领域碳排放智能监测和动态核算等标准,支撑“天空陆海”一体化生态环境智能监测网络建设。
5.水系统治理
聚焦“更安全、更优质、更生态、更智慧的水”,强化水系统治理领域高质量建设、智能化运维、精细化监管,研究制定、修订建筑信息模型(BIM)技术水务应用相关标准,推进水系统数据的标准化建设,加强水系统应用场景的标准化建设。
6.公共安全
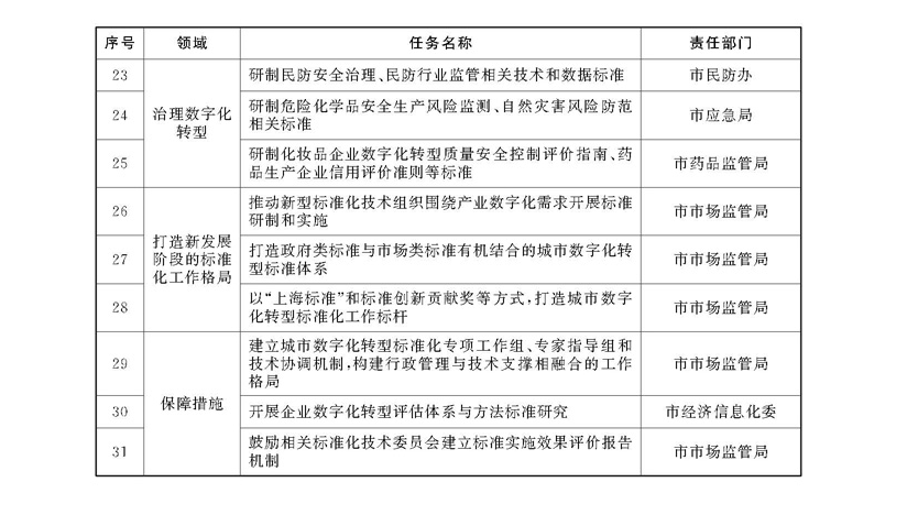
聚焦风险发现、智能分析和协同处置需求,制定完善公共安全、反恐、民防、技防、安全生产、消防和大客流监测、城市公共安全风险处置、应急感知和通信、危化品全过程监管、自然灾害风险综合监测预警、公共卫生突发事件应急处置等标准,增强城市快速响应效能。
(五)构建适应新发展阶段的标准化工作格局
通过战略引领、多方协同、示范先行等手段,构建市场驱动、政府引导、企业为主、社会参与、开放融合的标准化工作格局。
1.战略引领
落实“长三角一体化发展”战略,引导区域标准化协同,服务区域一体化数字化转型需求。落实打造“社会主义现代化建设引领区”战略,围绕产业数字化需求,开展标准研制和实施,支撑浦东新区打造世界级产业集群。紧贴五个新城建设,推动数字基础设施标准在五个新城建设中先行先试,支撑独立综合性节点城市建设。
2.多方协同
加强与国内外标准化组织、研究机构、学会协会、企业等相关方的合作与交流,提升城市数字化转型标准化能力和影响力。充分发挥团体标准的灵活地位和协调作用,制定和实施市场急需的原创性标准。鼓励市场主体研发高质量的企业标准,承担或参与国际标准化技术委员会、全国专业标准化技术委员会秘书处工作。引导各方积极参与国际标准和国家标准制定,形成在更广范围内的协调一致。通过加大各类标准的有效供给力度,打造政府类标准与市场类标准有机结合的城市数字化转型标准体系。
3.示范先行
通过试点示范、评优评先等方式,调动市场主体参与城市数字化转型的积极性。鼓励先进标准申报“上海标准”和标准创新贡献奖,引导优秀转型案例开展标准化试点示范,打造城市数字化转型标准化工作标杆,形成可复制、可推广的转型模式,推动全市范围内数字化转型标准实施落地。
四、保障措施
(一)强化机制建设
在市城市数字化转型工作领导小组统一领导下,在市标准化工作联席会议框架下,建立由各相关部门组成的城市数字化转型标准化专项工作组(以下简称“专项工作组”),统筹协调全市城市数字化转型标准化工作,推进城市数字化转型标准体系建设。专项工作组要根据本实施方案提出的重点任务,明确各方职责,组织定期交流,公布实施进度,按计划推进城市数字化转型标准化建设。
(二)强化技术协同
建立由各相关地方标准化技术委员会组成的城市数字化转型标准化技术协调机制,在专项工作组的领导下,协调各方标准化需求,组织开展标准研制和应用、实施、评估与改进工作。建立城市数字化转型标准化专家指导组,对城市数字化转型标准化研究的方法定位、重点任务、重大技术等进行指导、论证、评估。鼓励企事业单位着眼产业链、价值链协同,牵头或参与标准化技术组织建设,形成共同标准,推动创新成果产业化。
(三)强化实施应用及评价
围绕标准全生命周期管理,通过研制数字化转型应用实施指南、实施效果评价等标准,建立城市数字化转型标准化建设绩效评价机制。注重标准的实施应用,引导企业开展数字化转型实施效果评价与改进,鼓励相关标准化技术委员会建立标准实施效果评价报告机制。鼓励市场主体开发相关的标准化、合格评定服务,探索市场化的标准实施效果评价工作路径,推动数字化转型标准化建设实施效果评价工作落地。
附件:1.上海城市数字化转型标准体系框架图
2.上海城市数字化转型标准化建设重点任务清单


