上海市发展改革委关于印发《上海市定价目录》的通知
上海市发展改革委关于印发《上海市定价目录》的通知
(2022年6月30日)
沪发改规范〔2022〕5号
各区人民政府,市政府各相关委、办、局:
根据《中华人民共和国价格法》规定,修订后的《上海市定价目录》经市政府审核同意,国家发展改革委审定,现印发给你们,请遵照执行。
本通知自2022年8月1日起施行,有效期至2027年7月31日。《上海市发展和改革委员会关于印发〈上海市定价目录〉的通知》(沪发改规范〔2018〕6号)自本通知施行之日起废止。
上海市定价目录说明
《上海市定价目录》(以下简称《定价目录》)由上海市价格主管部门根据《中华人民共和国价格法》和地方定价权限制定,经市人民政府审核同意,报国家发展改革委审定后公布。上海市有关部门应当按照《定价目录》所确定的定价权限和具体适用范围行使定价权。
《定价目录》中定价项目的内容包括定价项目的具体价格、收费标准(基准价及其浮动幅度)以及相关的定价机制、办法、规则等。
《定价目录》不包含中央定价项目内容,在上海市区域内凡涉及中央定价的定价项目、定价内容一律按中央定价目录执行。
《定价目录》执行期间,法律、行政法规明确规定实行政府定价、政府指导价或市场调节价的商品和服务项目,自动进入或退出《定价目录》;由政府定价管理调整为市场调节价的商品和服务项目,经市政府同意后退出《定价目录》。进入或退出《定价目录》的项目以适当方式向社会公布。
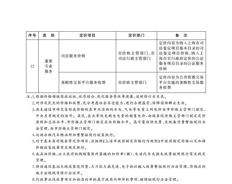
![]()




分享: