首页
主动公开公文库
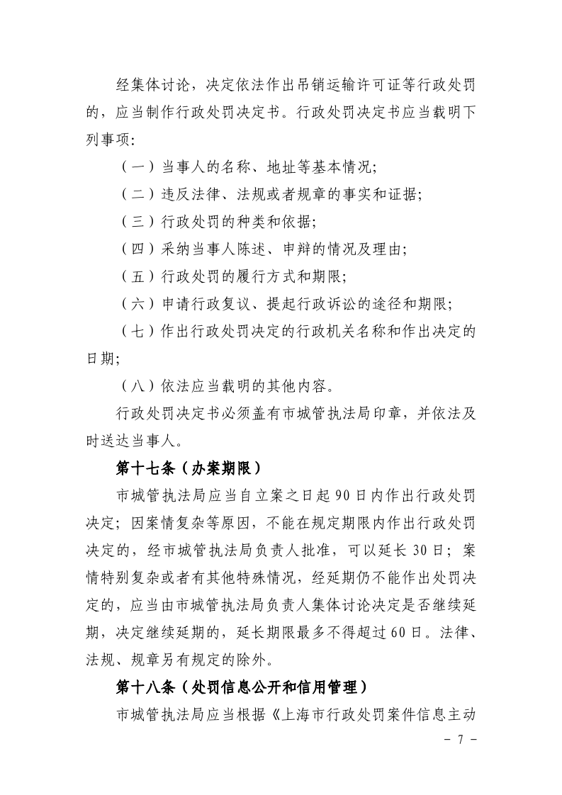
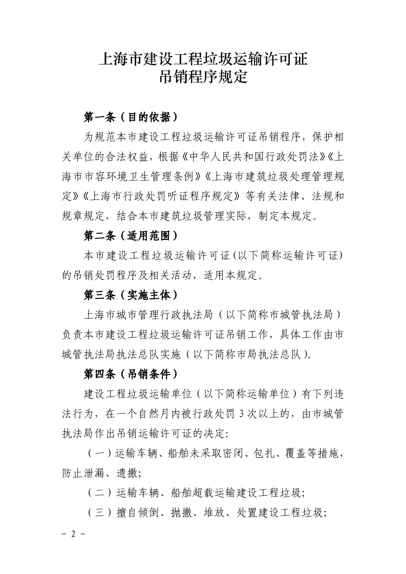
关于修改《上海市建设工程垃圾运输许可证吊销程序规定》的通知
印发日期:2025-03-03 发布日期:2025-03-17 沪城管规〔2025〕1 号
字号:
大
中
小
相关稿件:
一图读懂《上海市建设工程垃圾运输许可证吊销程序规定》
相关附件
沪城管规〔2025〕1号-关于修改《上海市建设工程垃圾运输许可证吊销程序规定》的通知.pdf
分享:
打印