沪府办发〔2021〕3号
各区人民政府,市政府各委、办、局:
《上海市老龄事业发展“十四五”规划》已经市政府同意,现印发给你们,请认真按照执行。
上海市人民政府办公厅
2021年6月3日
上海市老龄事业发展“十四五”规划
人口老龄化是社会发展的重要趋势,对经济社会全局、城市综合实力和国际竞争力具有深远影响。为深入贯彻实施积极应对人口老龄化国家战略,全面落实习近平总书记关于加强老龄工作的重要讲话和指示精神,根据《中华人民共和国老年人权益保障法》《国家积极应对人口老龄化中长期规划》《上海市国民经济和社会发展第十四个五年规划和二〇三五年远景目标纲要》《上海市老年人权益保障条例》《上海市养老服务条例》《“健康上海2030”规划纲要》等,制定本规划。
一、发展基础
“十三五”期间,上海市坚持“党委领导、政府主导、社会参与、全民行动”的老龄工作方针,立足社会主义现代化国际大都市城市目标定位和人口老龄化发展趋势,围绕在更大范围、更高水平上实现老有所养、老有所医、老有所学、老有所为、老有所乐的总目标,深化改革创新、强化政策支持、完善体制机制、加快设施建设、巩固基层基础,老龄事业发展“十三五”规划确定的目标任务全面完成,为本市老龄事业发展奠定了更加坚实的基础。
(一)老龄事业发展制度体系进一步健全。老龄事业相关的法规、规章和政策、标准不断完善,“放管服”改革持续推进,行业管理机制不断健全。修订发布《上海市老年人权益保障条例》,发布《上海市养老服务条例》,出台《上海市老年医疗护理服务体系发展“十三五”规划》等文件,老龄事业发展顶层设计进一步加强。印发《上海市长期护理保险试点办法》《上海市深化养老服务实施方案(2019-2022)》《关于全面推进本市医养结合发展的若干意见》《关于推进本市“十三五”期间养老服务设施建设的实施意见》《关于加快推进本市养老护理人员队伍建设的实施意见》等系列文件,相关制度稳步推进落实。进一步完善上海老龄事业发展监测统计制度。推进实施企业登记便利化、市场主体降本增效、养老服务品牌培育促进等政策措施,市场主体积极性进一步增强。
(二)老年社会保障能力不断增强。城乡居民基本养老保险基础养老金和城镇职工养老保险基本养老金更好地体现多缴多得、长缴多得,基本养老保险跨省市转移接续进一步细化规范,小城镇养老保险整体纳入城镇职工养老保险稳妥实施,养老保险制度实现全覆盖,城镇职工养老保险参保人数1616.67万人,比“十二五”末提高14.5%。稳步提高基本养老金水平,城镇职工养老保险企业退休人员月平均养老金4321元,比“十二五”末提高1004元。实现城镇居民基本医疗保险和新型农村合作医疗两项制度整合,建立统一的城乡居民基本医疗保险制度。创新推进个人税收递延型商业养老保险、长期护理保险、住房反向抵押养老保险、商业健康保险个人所得税等试点。2018年,长期护理保险试点在全市推开,仅2020年就完成老年照护统一需求评估34.4万余人次,惠及老年人达42.7万人。老年综合津贴自2016年5月实施以来,全市共发放老年综合津贴257亿元,累计426万人享受老年综合津贴。
(三)社会养老服务体系建设加快推进。涵盖养老服务供给、服务保障、政策支撑、需求评估和行业监管的“五位一体”社会养老服务体系建设持续推进。全市共有养老床位15.7万张,较“十二五”末增长24.6%。在中心城区大力推进社区嵌入式养老,累计建成320家“枢纽型”社区综合为老服务中心、758家老年人日间服务中心、1232个老年助餐服务场所、6223家标准化老年活动室,259家社区养老服务组织为老年人提供居家上门照护服务,完成5000户困难老年人家庭适老化改造。在农村地区因地制宜推广互助式养老,全面构建镇有“院”、片有“所”、村有“点”的服务网络,完成133家薄弱养老机构改造,通过盘活闲置宅基地、回租村民空置房源探索建设了一批农村就近照护为老服务场所,“十三五”期间累计建成2544家示范睦邻点。累计完成4999张认知障碍照护床位改造,启动77个老年认知障碍友好社区试点。推出养老顾问制度、智慧养老服务平台、养老机构等级评定与服务质量日常监测机制。开展养老护理、健康照护培训12.9万人次,为老服务人员专业化水平进一步提升。
(四)老年医疗卫生事业蓬勃发展。启动建设市老年医学中心,全市331家社区卫生服务中心(含分中心)、745个社区卫生服务站、1179个村卫生室已形成较为完善的基层健康服务网络,优先满足老年人的医疗服务需求。全市家庭病床数近8万张,开展上门诊疗近80万次,老年患者约占服务总量的九成。全面推进医养结合,150张以上床位养老机构按规定均设置了医疗机构,全市729家养老机构中已有317家(占43.5%)设置了各种类型的医疗机构。社区综合为老服务中心普遍设有社区卫生站或护理站。推进老年护理床位建设,全市老年护理床位达8万余张。开展全国安宁疗护服务试点,在全市社区卫生服务中心实现安宁疗护服务全覆盖。稳步扩大家庭医生签约覆盖面,全市家庭医生“1+1+1”累计签约60岁以上老人超过400万人。
(五)老年友好型社会加快建设。依据上海地方标准《老年友好城市建设导则》和《老年宜居社区建设细则》,结合城市更新,开展城市环境友好建设和居家适老化改造工程。多方联动宣传普及涉老政策,丰富科普产品,广泛开展“敬老月”“老年节”“法律进社区”“乐龄申城·五心行动”等品牌活动,积极营造尊老敬老爱老的文明风尚。开展无障碍环境市区镇村创建,推进新建房屋、重大工程、公共场所无障碍设施建设,推进住宅小区电梯改造,方便老年人生活。强化涉老产品抽检、养老服务食品安全监管,推进整治“保健”市场乱象,推动老年人消费纠纷快速解决,有力打击侵害老年人权益各类违法犯罪活动,切实维护老年人合法权益,不断增强老年消费群体的安全感、获得感和幸福感。继续开展“老伙伴”计划、“老吾老”计划等家庭支持项目,每年由4万多名低龄老年人为约20万名高龄独居老年人提供日常关爱服务。实行“全市通办”、上门服务、社会团体联动等措施,对老年人申请法律援助实现应援尽援。持续扩大老年教育资源供给,新增老年教育社会学习点326个,每年在各级各类老年教育机构课堂学习的老年学员近100万人次。
二、面临形势
“十四五”期间,要顺应形势变化和群众要求,推进老龄事业高质量发展。
(一)国家和城市发展战略为老龄事业发展带来新机遇。党中央、国务院就积极应对人口老龄化作出了一系列重大决策部署,为积极应对人口老龄化提供了重要的目标指向。积极应对人口老龄化、健康中国等国家战略,为老龄事业发展提供了坚实的改革创新制度保障。推进实施长三角一体化发展国家战略,不断推动老龄事业资源跨区域配置,为养老服务和老龄产业发展提供了新的空间。不断增强的城市经济实力,为应对人口老龄化、完善社会保障制度等提供了较强的经济基础和物质保障。老年人收入水平稳步增长、消费能力日益提升,正逐步成为促进老龄产业升级的新亮点。
(二)老年人口总量与结构持续变化深刻影响全市经济社会发展格局。上海是我国最早进入人口老龄化社会的城市,也是我国人口老龄化程度最高的城市。积极应对人口老龄化已经成为一项长期性战略任务,老龄事业发展融入经济社会发展全局的趋势特别明显。老年人口规模持续扩大,老年人口数量占总人口比重逐年上升。2020年,全市常住人口中,60岁及以上老年人口数量为581.55万、占23.4%;全市户籍人口中,60岁及以上老年人口数量为533.49万、占36.1%。预计到2025年,全市60岁及以上常住和户籍老年人口分别将超过680万和570万。“十四五”期间,高龄化趋势将越发明显,预计户籍人口中80岁及以上老年人口数量将从目前的81.98万增长到近86万。人口老龄化与少子高龄化、家庭规模小型化、纯老化等趋势交织共存,2020年全市独居老年人数、纯老家庭老年人数已分别达到30.52万和157.79万,预计“十四五”期间仍将持续增长,社会与家庭负担不断加重,对养老保险、医疗保障、养老服务和健康服务等需求持续增加。与此同时,劳动年龄人口数量持续下降,青壮年劳动力供给逐步减少。2020年,全市65岁及以上户籍老年人口抚养系数为40.9%,近十年均高于全国平均水平。“十四五”时期是积极应对人口老龄化重要的过渡期和宝贵的窗口期,要为未来人口高龄化高峰期的到来提前做好部署。
(三)科技革命和产业变革推动老龄事业发展深刻转型。当前,5G、人工智能、大数据、物联网等信息技术快速发展,特别是在线教育、互联网医疗、智慧养老等发展提速,为应对人口老龄化提供新的更好手段的同时,也深刻改变着老龄事业发展的路径和模式。科技创新和新材料等产业发展,极大地丰富和改善了老龄产品的供给结构和发展质量。智慧养老有望重塑养老服务市场模式和发展格局。现代医学特别是老年医学科技的快速发展,极大地促进了老年人活得更长、活得更好。要主动顺应老龄事业智能化、创新加速化等趋势,加快为老服务体系重塑和老龄产业发展变革。
(四)老龄事业领域主要矛盾的新变化对改革发展提出新需求。新发展阶段老龄事业发展主要矛盾已经转化为人民日益增长的美好生活需要和不平衡不充分的发展之间的矛盾。“五位一体”养老服务体系基本形成,但面向居家养老和社区养老为主格局的保障体系仍不健全,养老服务供给的质量、布局和效率与需求日益多元化的矛盾凸显。城乡发展不均衡的矛盾仍然比较突出,养老床位中心城区“一床难求”与远郊地区部分空置现象并存,农村留守老年人的生活照料、健康管理、精神慰藉等方面存在的问题不容忽视。城市适老设施存在较大缺口和短板,相关建设规划标准有所滞后,与老龄化程度持续提高不相适应。养老队伍建设与养老服务需求存在较大差距,老年人精神文化生活有待进一步丰富,高龄、失能、纯老家庭老年人的养老服务问题仍是民生痛点。老龄产业发展与老年人多层次、多样化需求不相匹配,异地康养模式有待破题。老龄工作体制机制不够完善,基层老龄工作机构力量薄弱,部门协同机制尚未完全形成。
三、总体要求
(一)指导思想
以习近平新时代中国特色社会主义思想为指导,深入贯彻党的十九大和十九届二中、三中、四中、五中全会精神,坚持以人民为中心的发展思想,落实新发展阶段积极应对人口老龄化工作要求,促进老龄事业发展与“人民城市人民建,人民城市为人民”重要理念相融合、与国家和城市发展战略相契合、与经济社会发展水平相适应,把提升便利性、获得感、幸福感和安全感作为推进老龄事业发展的重要标准,坚持新发展理念,按照高质量发展要求,系统化构建新发展阶段养老、孝老、敬老政策体系和社会环境,持续推动共建共融共享的老年友好型社会建设,大力推进居家社区机构相协调、医养康养相结合,不断提升老年人生活品质和生命质量,最大程度激发老年人活力,在更大范围、更高水平上实现老有所养、老有所医、老有所学、老有所为、老有所乐,推动实现老龄社会治理体系和治理能力现代化,为加快建设“五个中心”和具有世界影响力的社会主义现代化国际大都市作出更大贡献。
(二)基本原则
1.坚持政府主导、多元参与。坚持党对应对人口老龄化工作的全面领导,发挥政府主导作用,构建社会、家庭、个人共同参与、各尽其责的基本格局,巩固家庭养老的基础地位。引导社会广泛参与,充分激发市场和全社会的活力。
2.坚持共建共享、融合发展。尊重老年人的社会主体地位,建立健全社会共建共治共享机制,确保全体老年人依法共享发展成果,实现不分年龄、人人共建共享。同时,促进养老、健康、文化、旅游、体育、教育、金融、地产等深度融合发展。
3.坚持科技赋能、创新发展。把科技创新作为积极应对人口老龄化的第一动力和战略支撑,加快养老服务业的技术创新、模式创新、业态创新和产品创新,着力推进养老领域数字化赋能及服务与管理流程再造,提升老龄工作的信息化、科学化水平。
4.坚持突出重点、协调发展。着力保基本、兜底线、补短板、调结构,养老基本公共服务实现“应保尽保”,服务好、关爱好独居、高龄等重点老年人,提升失能失智老人照护水平,更加突出五个新城优质资源的集聚辐射、更加重视对城郊结合部、郊区薄弱地区的倾斜扶持,促进老龄事业发展和养老体系建设城乡协调、区域协调、事业产业协调。
(三)总体目标
以国家积极应对人口老龄化战略为统领,持续推进老年友好型社会建设。到2025年,建立与上海经济社会发展水平相适应、与人口老龄化进程相匹配的老龄事业发展体系,为老服务和产品供给更加丰富优质,人才和科技支撑更加坚实有力,老年友好城市建设卓有成效,在着力健全老年社会保障体系、养老服务体系、老年健康服务体系“三大基石”基础上,持续夯实积极老龄化“健康、参与、保障”三个支柱,在“三化两高”上取得新突破。
——积极老龄化。把人口老龄化过程看作是一个正面的、有活力的过程,进一步推进学习型社会建设,丰富老年健身、赛事活动,提高基本公共文化服务的覆盖面和适用性,创造更多条件让老年人能积极、持续参与经济、社会和文化生活,老年人物质文化需求、个人尊严、价值实现等全方位保障不断健全,老年人社会参与意识、参与度和贡献度明显提高。
——健康老龄化。着眼于提升老年人身体、心理、社会参与等不同层面的健康需求,进一步加强老年人健康管理,为老年人提供公平、可及、适宜、连续、优质的健康服务,健康教育、预防保健、疾病诊治、康复护理、长期照护、安宁疗护等老年健康服务制度与供给不断丰富完善,医养康养结合服务深入推进,在人均预期寿命提高的同时健康预期寿命逐步提高,老年人生命质量显著改善,健康、活力老年人口不断增加。
——幸福老龄化。着眼于让人们自信活跃地迈入老年,围绕安养、乐活、善终三大主题,在全社会大力提倡尊敬老人、关爱老人、赡养老人,创新身心双养、内外皆养的养老理念,加快构建增进代际和谐、增强社会连接、消除数字隔阂的亲老龄社会,着力打造实现知识、情感等需求,发挥能力、智慧和才干,激发积极性、能动性和创造性的老年社会平台和获得体系,外安其身、内安其心的“老有所安”老年人逐步增多,老年人的社区归属感、价值认同感、心理获得感和身心幸福感逐步增强。
——促进老龄事业和产业高质量发展。着眼于满足人民群众多层次多样化养老服务需求,不断增强养老机构运营管理与市场竞争能力,能引领行业发展的各类骨干型企业逐渐增多,为老服务规范化、专业化、职业化、智能化水平持续提升,服务老龄事业高质量发展的人才和科技支撑不断强化,老龄事业和老龄产业双轮驱动、高质量融合发展态势日益显现。
——服务老年群体高品质生活。顺应百姓生活水平不断提升的趋势,着眼于确保全体市民都有高品质老年期生活的目标,不断提高养老服务机构管理能力和服务品质,不断丰富老年人文娱活动和精神文化生活,不断完善老年宜居颐养环境建设,老年人生活质量全面提升,老年人日益增长的美好生活需求不断得到满足,更多的老年人能够“快乐地生活、健康地长寿、优雅地老去”。
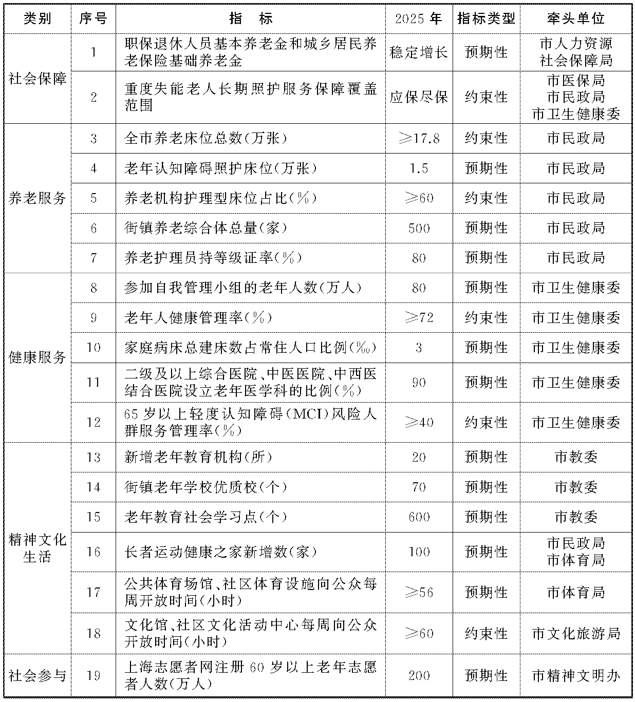
(四)规划指标


四、主要任务
(一)夯实社会财富储备,着力健全完善更加公平、更可持续、结构合理的老年社会保障体系
1.完善老有所养的养老保险体系。加快建立健全覆盖全面、城乡统筹、权责清晰、保障适度、可持续的多层次养老保险体系。稳步提高城镇职工养老保险和城乡居民养老保险养老待遇水平,完善城镇职工养老保险养老金调整机制,持续拓宽职业年金和企业年金覆盖面,大力发展个人储蓄型养老保险和商业养老保险等第三支柱养老保险,健全多层次养老保险制度体系。鼓励发展养老普惠金融,创新发展特色老年金融服务,探索实践存房养老、住房反向抵押等以房养老模式,鼓励基金公司扩大养老目标基金管理规模。
2.健全老有所医的医疗保障制度体系。建立健全以基本医疗保险为主体,医疗救助为托底,补充医疗保险、商业健康保险、慈善捐赠、医疗互助共同发展的多层次医疗保障制度体系。推进法定医疗保障制度更加成熟定型,完善重特大疾病医疗保险和救助制度,稳步提高医疗保障水平,巩固扩大异地就医结算范围,支持各类补充医疗保险发展。健全稳健可持续的筹资运行机制,加强基金运行管理。逐步扩大老年人常用药品和医疗康复项目的基本医疗保险支付范围,完善慢性病患者长处方机制。支持商业健康保险发展,鼓励商业保险机构开发提供包括医疗、康复、照护等多领域的综合性健康保险产品和服务。
3.完善弱有所扶的社会福利和社会救助体系。全面构建以扶老、助残、济困为重点,符合实际、精准识别、支持家庭发展的社会福利制度体系。深化老年综合津贴制度,逐步提高老年人社会福利水平。充分发挥社会救助的“兜底线”作用,加大对符合条件的经济困难的高龄、独居、失能、重点优抚对象、计划生育特殊困难家庭中老年人的救助力度。完善计划生育家庭奖励扶助政策。将政府购买养老服务与满足老年人基本养老服务需求相结合,重点安排与老年人生活照料、康复护理等密切相关项目,优先保障经济困难的孤寡、失能、高龄、残疾等老年人需求。
4.建立满足多元需求的长期照护保障制度。优化长期护理保险试点政策体系和配套支撑体系,完善需求评估机制,规范护理服务供给,强化基金监管。根据国家要求和本市发展实际,研究建立体现个人、社会、政府多方责任的多渠道筹资机制,不断完善保障对象和支付范围,优化长期护理保险支付机制。支持推进商业保险公司参与长期护理保险经办服务。鼓励保险机构开发商业长期护理保险产品,满足不同人群的参保需要。充分发挥长期护理保险制度对于建立长期照护体系、促进疾病诊疗、医疗护理、生活照料等服务的有机衔接和有序转介作用,力争在“十四五”期间,基本形成更适应本市经济发展水平和人口老龄化发展趋势的长期护理保险制度。完善养老服务补贴制度与长期护理保险制度的衔接机制。
(二)优化养老服务,着力构建更加充分、更加均衡、优质精准的养老服务体系
5.加强养老服务设施供给。推动全覆盖、成体系、均衡化的养老服务设施建设。合理规划养老服务设施空间布局,充分利用存量企业厂房、办公用房、商业设施、培训疗养机构和其他社会资源改建为养老服务设施。重点建设枢纽型养老综合体和家门口服务站点,完善社区养老服务设施骨干网,打造社区“养老服务联合体”。加大全市养老床位建设统筹力度,在郊区五大新城建设中,布局基于服务全市域范围的养老床位。推动床位功能结构优化,聚焦失能、认知障碍老年人照护需求,重点发展护理型床位和认知障碍照护床位,在中心城区探索发展连续、稳定、专业的家庭照护床位。在保有一定数量政府投资建设的保基本床位基础上,支持和鼓励社会力量投资设置普惠型和护理型床位。探索跨行政区养老新模式,支持老年人根据个性化需求自主选择养老机构。将农村养老服务设施和服务纳入乡村振兴规划,支持利用农村宅基地或闲置集体建设用地,进一步完善镇有“院”、片有“所”、村有“室”、组有“点”的设施网络。
6.丰富养老服务内涵。健全符合超大城市特点的,居家为基础,社区为依托,机构充分发展,居家社区相协调,医养康养相结合的养老服务体系。在中心城区和城镇化地区,大力发展社区嵌入式养老服务,推广居家、社区、机构融合发展的综合照护服务模式。持续推进老年认知障碍友好社区试点,实现街镇全覆盖。支持家庭承担养老功能,推进志愿关爱服务、家庭照护者培训、“喘息服务”、辅具推广服务、“时间银行”等项目。对计划生育特殊家庭、无子女、高龄、独居老年人定期开展巡访,实现全覆盖。深化养老顾问服务,健全覆盖城乡社区的服务网络,探索养老顾问的社会化发展。促进农村养老服务提质升级,以农村互助性养老为基础,逐步提高专业服务水平,推动养老服务与乡村旅游、绿色农产品开发等融合发展。
7.优化养老服务发展环境。贯彻《上海市养老服务条例》,制定相关配套政策措施。制定并公布本市基本养老服务清单,明确基本养老服务的项目和具体内容。健全养老服务综合监管制度,完善养老服务机构等级评定、日常质量监测、信用分级等科学评价机制。推进养老机构入院分级评估以及养老服务标准化建设,加强养老服务行业消防、食品、卫生等安全底线管控。深化公办养老机构改革,建立科学合理的公办养老机构价格形成机制,加强养老机构“保基本”床位统筹利用,大力推进养老服务机构公建民营。营造公平开放的政策环境,鼓励各类主体参与养老服务,对提供基本养老服务的企业和社会服务机构给予同等的床位建设、机构运营等补贴支持。完善财政补贴机制,推动养老服务领域补贴制度实现“补供方”与“补需方”的有机结合。依托政务服务“一网通办”平台及智慧养老服务平台,整合部门职能、优化业务流程,深入推进“一网办、一窗办、一次办”。
(三)推进健康上海建设,着力打造更加便捷、更高品质、综合连续的老年健康服务体系
8.普及健康生活方式。坚持以人民健康为中心,坚持预防为主,推行健康生活方式,减少疾病发生,提高老年人健康水平。建立健全部门分工协作、全社会共同参与的健康促进与教育体系,拓展健康教育渠道,加强健康教育传播资料库建设。开设和规范各类广播电视等健康栏目,发挥新媒体传播优势,规范健康资讯传播。开展普及健康生活方式行动,强化健康生活方式指导,普及健康文化、健康养老等理念,开展“三减三健”等专项行动,实施老年人群营养健康行动,强化老年心理健康科普。倡导科学健身,推广中医传统运动项目,建立完善老年人运动处方库,制定实施老年人体质健康干预计划,加强体医融合和非医疗健康干预,形成体医融合的健康管理和服务模式。加强老年人健康素养和生活方式监测,推进健康自我管理小组建设,倡导“每个人是自己健康第一责任人”的理念。
9.完善健康服务设施。推动二级及以上综合医院、中医医院、中西医结合医院开设老年医学科,形成以市老年医学中心为引领、综合医院老年医学科为骨干、基层医疗卫生机构为基础、相关教学科研机构为支撑的老年医疗服务网络。加强市级医学中心、区域性医疗中心康复医学科建设,加强老年护理床位建设,鼓励符合条件的医疗机构转型为康复专科医院或护理院,推动社区卫生服务中心老年护理床位设置和具有康复功能床位建设,鼓励社会资本兴办老年康复医院和老年护理机构,形成设施完善、转介有序的老年康复和护理服务网络。推进新一轮社区卫生服务机构标准化建设,每个新建社区卫生服务中心床位不少于100张。聚焦社区卫生服务中心“健康管理中心”“康复中心”“护理中心”建设,推动建设“社区医院”,提升“全专结合”“医防融合”服务能力,全面夯实“家门口”老年健康服务平台。建立健全主体多元、形式多样、标准规范的安宁疗护服务体系,形成以社区卫生服务中心为重点,机构和居家服务相结合的安宁疗护服务网络。推进“长者运动健康之家”建设。充分发挥智慧健康驿站功能作用,整合社会资源,提供主体多元、丰富多彩的健康管理服务。
10.优化健康服务供给。加强老年人健康管理服务。建立整合型老年医疗卫生服务体系,健全“预防-治疗-康复-护理-长期照护-安宁疗护”服务链。实施慢性病综合防控战略,开展对老年人退行性疾病和视觉、口腔、骨骼等常见疾病的早发现、早干预、早治疗等“三早”健康服务。推进心理健康服务体系建设和规范化管理,开展认知障碍、抑郁等老年人常见精神障碍的预防、早期识别与干预。规范做好老年人群重点传染病的防治,加强老年人疫苗接种服务。优化疾病诊治模式,推动老年医疗服务从以疾病为中心的单病种模式向以患者为中心的多病共治模式转变。在对老年人签约基本覆盖基础上,做实做优家庭医生签约服务,完善老年人健康档案,加强动态管理。加强社区居家康复和护理服务,推进“互联网+护理”“互联网+医疗”“互联网+家庭医生”等服务模式应用于老年健康服务。普及安宁疗护文化理念,提升安宁疗护服务能力,形成高效的机构与机构、居家与机构转介机制,整合社会资源协同推进安宁疗护服务发展,改善临终患者生存质量,提升临终患者生命尊严。发挥中医药在治未病、慢性病管理、疾病治疗、康复、安宁疗护等方面的独特作用,为老年人提供中西医结合的健康服务。
11.深化医养结合模式。建立健全覆盖城乡、规模适宜、功能合理、综合连续的医养结合服务网络。推动养老机构和医疗卫生机构建设的项目衔接和审批合作,鼓励养老机构设置护理院、护理中心、康复医疗中心等医疗机构,支持社会力量通过市场化运作方式举办医养结合机构。鼓励养老机构与医疗卫生机构开展多种形式的协议合作,支持有条件的医疗机构按规定提供养老服务,鼓励执业医师到养老机构设置的医疗机构多点执业。将社区卫生服务中心打造成医养结合重要平台,推进社区综合为老服务中心医养结合功能建设,推动社区卫生服务中心(分中心)、服务站、村卫生室与养老机构、社区托养机构、社区综合为老服务中心、社区文化活动中心等设施同址或邻近设置。加强家庭病床服务,提高基层医疗卫生机构为居家老年人提供上门医疗服务的能力。
(四)提振银发经济,着力推进老龄产业优质化、集群化、创新式发展
12.推动老龄产业高质量供给。坚持老龄事业和老龄产业双轮驱动,推动养老产业与其他产业融合发展,多渠道、宽领域扩大适老产品和服务供给。把老龄产业纳入经济社会发展总体规划,定期公布相关扶持政策措施清单和投资指南。优化老龄产业市场竞争环境,建立健全老龄产业相关产品和服务的标准规范。提升融资能力,加强财税支持,加大对养老服务、智慧养老、生物医药等企业和项目的支持。大力发展辅具用品产业,加快发展老年人服装服饰、日用辅助产品、生活护理产品、康复训练及健康促进辅具等老年用品产业,培育一批“专精特新”小巨人企业。夯实老年用品产业发展基础,提高产业创新能力,提升质量保障水平,推动智能产品应用。发展一批养老产品和服务特色街区、园区,鼓励服务机构专业化、连锁化、品牌化发展。支持新城引进或培育一批社会化养老机构和连锁品牌。
13.激活老年产品市场需求。倡导健康、科学的养老理念,通过适度补贴等方式,引导有条件的老年人购买或租赁适宜的专业服务和辅具用品。在符合公平竞争相关标准前提下,建立本市老年用品目录,促进优质产品应用推广。加强对老年产品的宣传推介和消费引导,将“尊老敬老爱老助老”文化元素融入上海各类节庆活动,鼓励电商、零售企业线上线下联动,展示销售老年产品,形成品牌效应和消费热潮。依托中国国际进口博览会、上海国际养老辅具及康复医疗博览会等展会平台,持续举办中国老年福祉产品创意创新创业大赛,促进老龄产业相关产品和服务供需对接。搭建信息对接和应用平台,促进优质康复辅具等老年适用产品在社区、医疗机构和养老机构率先使用和推广。充分发挥家庭的支撑作用,倡导子女更多为老人消费,提升老年人生活品质。加快发展老年用品租赁市场,拓展租赁方式,推广康复辅具社区租赁,鼓励社会力量在新城打造集康复辅具展示体验、老年用品消费、老年教育文娱等一体的银发消费综合体。
14.推动老龄产业融合发展。创新和丰富养老服务产业新模式与新业态,拓展旅居养老、文化养老、健康养老、养生养老等新型消费领域,深入推进医养康养结合。把老龄产业的发展融入到城市更新和乡村振兴之中,积极探索老龄化城市的微更新,倡导发展老年宜居产业,支持社会资本设计开发更多适合老年人居住的商业住宅产品。加强公共文化数字化服务,鼓励发展老年数字教育新业态,推进“互联网+老年教育”的融合创新发展,支持企业和各类社会组织通过网站、手机APP等平台,开发线上学习、互动交流等创新教育产品。促进老年旅游健康发展,鼓励旅游企业设计更多的一日游、半日游、短途游和康养游等适合老年人旅游产品,进一步提升老年旅游产品与服务品质。
(五)提升人力资源素质,着力构建总量有保证、素质有提升、参与更充分的老龄事业劳动力供给体系
15.构建老有所学的老年教育体系。全面推进学习型社会建设。推进老年素质教育,加强老年人政治思想教育。推动城乡老年教育均衡化发展,全面推进覆盖全市范围的老年教育“十五分钟学习圈”建设,将老年教育增量资源重点向郊区和农村地区倾斜。深化老年教育机构内涵建设,实施新一轮老年教育机构能力提升工程,形成一批街镇社区(老年)学校优质校,加强老年教育课程、教材、教学、评价研究,建立健全老年教育品牌建设机制,鼓励老年教育特色发展。加强老年教育师资队伍建设,构建分层分类的老年教育教师培训体系。支持高校、社会力量举办老年教育机构或参与老年教育服务,推进学教融合、养教结合,持续推进“养教结合学习点和示范学习点”建设。
16.营造老有所为的社会环境。倡导积极老龄化,顺应延迟退休年龄趋势,加强老年人再就业的专业培训体系建设,积极搭建老年人才市场,建立老年人才信息库。鼓励老年人参与科学文化知识传播、专业技能传授、科技开发应用和咨询服务等活动,支持老年人依法从事经营和生产活动、兴办社会公益事业,充分调动老年人参与就业创业的积极性,有效挖掘开发老年人力资源。结合美丽乡村示范村、乡村振兴示范村建设及后期管护,优先安排当地老年农民“灵活就业”。依法保障老年人在劳动过程中的合法收入、安全和健康权益,加强老年人再就业的法律保障。鼓励老年人继续发挥经验、知识、技能方面的优势,对年轻劳动者实现“传帮带”,发挥老年人在关心教育下一代、维护社会治安、协助调解民间纠纷等工作中的重要作用。
17.打造高素质的为老服务队伍。加强老年健康服务人才培养,将老年医学、康复、护理人才作为急需紧缺人才纳入卫生健康人员培训规划,鼓励高等院校和职业院校开设养老服务、康复辅具及与老年人有关的临床、药学、护理、康复、营养、心理等专业和课程,鼓励社会力量参与联合办学。整合老年医学教育和科研资源,培养高水平研究型、应用型老年健康医学人才。加强养老护理员队伍建设,建立健全养老护理员培养措施、评价标准、晋升通道、薪酬体系、激励机制和管理系统。扩大养老护理员从业规模,加强养老护理员队伍建设相关政策的宣传推广,完善落实表彰激励和人才引进措施,提高养老护理员职业荣誉感,增强队伍稳定性。建立全市统一、可查询、可统计的养老护理员信息管理系统,加大对养老护理服务质量和服务过程的监管力度,全面提升养老服务职业化、专业化、规范化水平。
(六)推动科技创新,着力强化积极应对人口老龄化的科技支撑
18.聚焦重点领域技术创新。发展劳动力替代及增强技术,加快服务机器人、康复机器人等智能设备在现代服务、养老陪护、医疗康复、教育娱乐、公共安全等领域的普及,加快对危险、繁重、环境恶劣等工作任务自动化、智能化、无人化技术创新。加强人体机能增强技术的研发及应用,发展机械外骨骼、视网膜植入、听觉增进装置、生物芯片及人机共融的智能服务机器人等智能产品,综合利用认知增强、体力增强等新技术装备,帮助有劳动意愿的老年人延长劳动年限,提升老年人劳动参与率。
19.推广智慧养老应用。充分利用区块链、云计算、大数据、物联网等新一代信息技术提供物联化、互联化、智能化的养老服务,布设互联感知的智慧养老设施,开发与智能设备、医疗设备对接的云边协同的智联网养老系统。制订完善智慧养老相关产品和服务标准,开展家庭、社区服务中心、养老机构等多种应用场景的试点,支持发展社区居家“虚拟养老院”,培育一批智慧养老应用示范基地、示范社区和示范品牌。推进上海市银发族大数据、老年健康服务信息管理等数据平台建设,鼓励各类企业开发集信息系统、专业服务、智慧养老产品于一体的综合服务平台。支持智能交互、智能操作、多机协作等关键技术研发,提升适老产品的智能水平。加强老年健康相关科学研究,支持老年健康相关技术和产品研发。
(七)建设老年友好型社会,着力打造尊老、敬老、爱老、助老的城市风景线
20.加强老年人权益保护。加强老年人权益保护法律法规的普法宣传教育,强化全社会维护老年人合法权益的法治观念。深入开展适合老年人的法治宣传教育活动,帮助老年人学法懂法用法,提高老年人守法意识和依法维权能力。加强安全常识宣传,提高老年人风险防范意识和能力。完善涉老案件调解、仲裁、诉讼等有机衔接、相互协调的多元化纠纷解决机制。做好老年人维权相关来信来访工作。扩大老年人法律援助范围,拓展基层服务网络,推进法律援助工作站点向城市社区和农村延伸,方便老年人及时就近寻求法律援助,重点做好特殊困难老年人群体的法律服务、法律援助和司法救助。探索建立老年社会监护制度,支持专业性的社会组织依法为有需要的老年人担任监护人或者提供相关服务。
21.提升家庭养老照护能力。制定支持子女赡养照顾老人的政策措施,鼓励成年子女与老年父母共同生活,强化子女赡养老人的职责,巩固和增强家庭养老功能。大力开展健康家庭建设,充分发挥家庭在支持和促进老年人健康方面的独特作用,鼓励和引导家庭成员学习康复、护理技能,提高家庭照护能力。鼓励各类社会资源为失能老年人家庭提供所需支持性“喘息服务”。推出家政赋能系列政策,构建多层次家政服务供给体系,继续加强家政从业人员的培训,推广家政从业人员持证上门服务,构建持证、用证、查证、验证及服务评价的上海家政生态,实现家政服务机构和家政从业人员可查询、可追溯、可评价的全过程追溯管理。
22.打造老年宜居颐养环境。开展智慧助老行动,研究开发适老化智能产品,推进互联网应用等智能化服务适老化及无障碍改造,引导帮助老年人融入信息化社会,完善日常生活中传统服务方式的兜底保障,进一步消除“数字鸿沟”。研究完善无障碍设施运行维护相关管理标准,稳步推进公共场所设施的无障碍改造,建设一批老年友善医院、老年友好学校、老年友好超市等老年友好公共服务机构。制订完善适老化房屋建设和改造标准,探索“政府补贴一点、企业让利一点、家庭自负一点”的资金分担机制,引导困难、无子女、失能、高龄等老年人家庭实施适老化改造,支持将新城纳入居家环境适老化改造政策范围。以基层社区为重点推动体育设施均衡布局,继续推动公共体育设施向老年人公益性开放。鼓励建设年轻人、老年人融合居住的综合社区和长租公寓,打造代际融合、充满活力的长者社区。全面提升农村老年人居住环境,建设“美丽家园”。加强“尊老敬老爱老助老”宣传教育,倡导开展为老志愿服务活动,将老龄事业工作纳入文明创建工作内容,打造“尊老敬老爱老助老”的人性化城市。
23.丰富老有所乐的精神文化生活。将老年文体事业发展纳入社会建设总体目标,整合社区文体资源,扶持老年文体活动。继续完善公共文化设施全域网络,持续提升公共文化设施的服务效能,提供适宜老年人的公共文化服务。依托“我们的节日”主题活动和上海市民文化节等,推出各类适合老年人参与的公共文化活动和文化服务,为老年人展示交流提供多样化舞台。鼓励和支持在养老服务机构设置公共文化活动区域,为老年人开展文化活动提供便利。鼓励老年人参与体育运动,依托老年人体育协会等组织举办本市老年人运动会和体育赛事,积极组队参加全国老年人体育比赛。增加广播、电视、出版物等媒体资源中适合老年人内容的比重,引导设立老年电视和老年广播专栏。
24.鼓励老年人参与社会发展。引导老年人树立终身发展理念,鼓励老年人主动参与学历教育、职业技能培训和各类兴趣爱好活动。鼓励和引导公益性、互助性、服务性的老年社会组织健康有序发展。持续开展“银龄行动”等老年志愿服务活动,为老年知识分子参与社会、奉献才智、实现更高层次的老有所为搭建平台。
25.加强老年人社会优待。推进老年人社会优待法治化进程,逐步健全老年人社会优待制度体系。推进非本地户籍常住老年人与本地户籍老年人同等享受社会优待。落实老年人医疗服务优待、政务优待、司法服务优待、交通出行优待等举措,为老年人特别是高龄、重病、残疾、失能老年人提供优先便利服务。推进各级各类公共文化服务设施向老年人免费或优惠开放,鼓励旅游景区在淡季时对老年人给予更加优惠或免费待遇,推动商业饮食服务、日常生活用品经销商以及水、电、燃气、通讯、电信、邮政、金融等服务行业为老年人提供优先便利服务。依托“上海市敬老卡”,不断丰富老年人社会优待服务内容。完善老年优待服务场所的优待标识,公布优待内容。
(八)深化长三角老龄事业协同,着力探索大城市群应对人口老龄化新路
26.推进一体化体制机制建设。开展长三角为老服务区域合作,推动三省一市为老服务支持政策、标准规范、数据信息等方面的衔接共享。进一步优化长三角医保异地结算信息平台,支持三省一市之间实现异地门诊结算互联互通。试点开展本市长期护理保险和养老服务补贴有关待遇异地延伸结算工作。推进养老服务机构相关标准、老年照护统一需求评估标准和评估结果、养老护理员从业资格等的互认互通。探索建立长三角区域养老服务数据管理平台,推动长三角养老服务供需资源有效对接,健全养老服务优质诚信品牌互认和推介机制,推进长三角居民电子健康档案、电子病历的互联互通。开展长三角公共卫生数据共享联动试点,推动跨地区卫生应急准备和联防联控协作。完善长三角区域协同监管机制,建立诚信系统和失信登记制度,完善行政处罚和失信行为的定期通报机制。按照独立的综合性节点城市定位,着力强化新城养老服务设施的统筹布局,充分发挥新城高质量老龄事业和产业在长三角城市群中的辐射带动作用。
27.促进为老服务协同发展。鼓励养老服务机构连锁化、规模化、品牌化发展,提升长三角区域养老服务品质。构建长三角区域智慧养老平台,推进长三角区域养老智慧服务体系建设。支持长三角区域内的养老服务行业联合开展养老服务领域民间合作,为老年人选择异地养老提供服务。探索共建养老服务人才培养基地,支持长三角区域高校养老服务类专业人才培养交流。开展医疗、教育、科研合作,推进长三角专科联盟建设,探索实施高层次医疗卫生人才柔性流动机制,促进老年医疗服务均质化发展。开展老年教育长三角区域联动,做实做强老年教育联盟,打造区域老年教育共同体。在长三角区域共同打造一批国际一流、特色鲜明的旅游康养示范基地和养生养老基地。
五、重点项目
(一)社区嵌入式养老服务“1+8”体系健全项目。落实《上海市社区嵌入式养老服务工作指引》,中心城区和城镇化地区各街镇按照“15分钟养老服务圈”布局,构建社区嵌入式养老服务“1+8”体系。“1”是每个服务圈内至少建有1家集多种养老服务功能于一体的社区综合为老服务中心。到2025年,全市建成500家社区综合为老服务中心(含分中心)。“8”是指围绕每个服务圈应具备八项标配功能:一是专业照护类,即具备机构照护、短期托养、日间照护、居家照护的服务功能;二是助餐服务类,即依托社区长者食堂、老年助餐点等为老年人提供堂吃和送餐服务;三是医养结合类,即依托社区卫生服务中心等医疗卫生机构,为老年人以及社区内的养老服务机构提供基本医疗卫生服务、基础护理、临床护理、医养签约等服务;四是健康促进类,即依托社区内的医疗卫生机构、养老服务机构、健康促进中心等,为老年人提供健康管理、体养结合服务;五是智能服务类,即依托智能终端设备、智慧养老平台等,为老年人提供急救援助、安全防护、远程照护服务;六是家庭支持类,即开展志愿关爱、家庭成员增能、“喘息服务”、辅具推广等服务;七是养老顾问类,即为老年人提供各类养老服务资源介绍、政策指导、资源供需对接等服务;八是精神文化类,即依托社区老年活动场所以及社区服务组织等,为老年人提供精神慰藉、养教结合等服务。到2025年底,力争全市各街镇社区嵌入式养老服务实现规范化达标,为老年人提供可及的近家、进家服务。
(二)为老服务队伍提质增量项目。一是推进养老护理员队伍建设。落实就业扶持措施,优化以奖代补政策,加大职业技能培训力度,实施养老护理职业技能培训补贴,各类市场主体依法平等适用奖补政策。制定相关措施,推动一批退休护士从事失能老年人护理指导、培训和服务等工作,鼓励一批医护人员到医养结合机构执业。完善职业技能评价制度,设立养老护理员分等级的基本工资指导标准。二是推进基层医疗卫生队伍建设。建立基层医务人员定期能力评估、针对性能力培训、可持续能力提升的机制,开展多种形式的岗位轮训、带教与技术支持。充实家庭医生团队,通过购买第三方服务或培养团队成员一专多能等方式,将健康管理师、心理咨询师、康复师功能纳入团队,进一步提升基层医疗服务能力。三是推进专业化人员培养。推动高等院校和职业院校开设一批与老年人有关的专业和课程,加快老年医学、药学、康复、护理、老年服务与管理、营养、心理和社会工作等方面专业人才培养,鼓励社会力量参与联合办学,支持社会力量与职业院校合作开展校内外养老护理实习实训中心建设。争取到2025年,实现高校养老服务类专业点数量达12个以上,相关专业人才培养规模达1000人以上,建成至少10个高校养老服务类专业校外实训基地,相关专业获得养老服务类职业技能等级证书学生人数达1000人以上。四是整合社会化为老服务人力资源。推进为老服务社会工作者、志愿者队伍培训项目,到2025年,每千名老年人配备至少1名社会工作者。
(三)老年宜居环境建设项目。一是推进公共设施适老化及无障碍改造。统筹推进公共基础设施、生活服务设施、医疗卫生设施、文化旅游和体育设施、移动互联网应用的适老化建设和改造,在机场、火车站、汽车站、地铁站、港口客运站等场所为老年人设置专席以及绿色通道。推进环卫公厕建设提档升级,第三卫生间配置比例达到20%。加强景区、酒店等旅游基础设施无障碍建设和管理。推进信息无障碍改造。发展1300辆低地板新能源公交车,在公交停靠站对非机动车设置限速设施,整治电动自行车和互联网租赁自行车挤占人行道现象。二是推进老年人居家环境适老化改造工程。加大力度推进既有多层住宅加装电梯工作。结合旧住房更新改造,推进无障碍设施改造。到2025年,完成老年人居家环境适老化改造25000户。三是改善老年人体育健身环境。新建一批市民健身步道、益智健身苑点、社区市民健身中心等社区体育设施。开展老年人健康检测、评估、干预三位一体的综合性智慧化服务,广泛开展“你点我送”社区体育服务配送。四是优化农村老年人居环境。推进美丽乡村示范村、乡村振兴示范村建设,到2025年,创建300个以上市级美丽乡村示范村、150个以上乡村振兴示范村。五是推进老年友好型社区建设,到2025年,新城全面构建老年友好型社区。
(四)老年健康服务项目。着力构建涵盖健康教育、预防保健、疾病诊治、康复护理、长期照护、安宁疗护的老年健康服务体系,为老年人提供覆盖生命全过程、便捷可及、综合连续、更高品质的老年健康服务。一是建设老年健康管理信息库。汇集智慧健康驿站自检记录、医疗机构体检和诊疗记录等多方信息,建立连续、综合、动态的老年健康管理档案,为老年人提供健康状况评估和健康指导。二是做实健康服务。进一步夯实家庭医生签约服务,扩大签约覆盖面,着力加强对老年人的护理、康复、心理、营养、安宁疗护等健康服务。加强基层医疗卫生机构的康复能力建设,建设一批“示范性社区康复中心”,帮助老年人获得便捷、优质的康复医疗服务。三是全面推动医养结合发展。鼓励社会力量兴办医养结合机构,推进医疗卫生机构与养老服务机构签约合作。实施医养结合机构服务质量提升行动,有效提升机构医养结合服务能力和质量。推进社区综合为老服务中心设置卫生服务站、村卫生室或家庭医生工作室,实现医养功能全覆盖。推进智慧医养,促进服务深度融合。四是开展家庭照护能力培训。充分发挥家庭在支持和促进老年人健康方面的独特作用,通过宣传教育,引导家庭成员了解老年人的生理特征、心理特征以及行为模式,学习掌握日常照护老年人的基本技能,提升家庭成员照护意识和能力,为老年人营造健康、安全、温馨的家庭生活环境。
(五)长期护理保险制度深化试点项目。统筹结合国家要求和上海实际,以长护险制度规范可持续发展为工作主线,重点围绕完善评估机制和护理服务两大环节,加强总控管理和质量监管,让真正有需要的失能老人得到优质服务保障。积极探索和支持商业保险公司参与长护险经办服务,健全经办规程、优化服务流程、提高经办管理服务能力。到2025年,基本建立本市长护险制度规范可持续发展的运行机制,提升保障效能和管理水平,有力支撑老龄服务事业与产业协调发展。
(六)打造老年教育“空中课堂”项目。针对广大老年人的学习需求,依托上海市民终身学习云,整合上海老年教育慕课、“修身云”新媒体平台、上海社区教育微课、上海终身学习云视课堂、市民网上学习体验项目、终身学习VR线上人文行走项目、学习团队直播课堂等多平台资源,通过电脑端和移动端,为市民提供最佳的线上资源聚集平台——老年教育“空中课堂”。同时,积极打造老年学习“双空间”,加大老年教育特色课程、体验式课程和学习产品的研发,开展老年人智能技术应用培训,探索线上线下相结合的老年教育新模式,为老年人提供多元化学习途径和学习体验。
(七)长三角智慧养老服务与管理平台建设项目。利用信息化手段,推动长三角养老服务供需资源有效对接,大力发展智慧养老,推进智慧养老数据、信息、接口等统一,探索建设长三角区域养老服务数据管理平台。推动在各省级养老服务平台上开通数据信息共享频道,完成三省一市养老数据资源的共享。到2022年,三省一市协同建立长三角智慧养老服务与管理平台(测试版)。到2025年,完成长三角智慧养老服务与管理平台(最终版),根据数据库建立多种应用平台。
六、保障措施
(一)加强组织领导。坚持党对老龄事业发展工作的全面领导,进一步健全“党委领导、政府主导、社会参与、全民行动”的工作机制。加强各级老龄工作委员会及其办公室的统筹协调作用,强化积极应对人口老龄化工作的协调机制,督促相关政策制定和任务落实。加强街道(乡镇)老龄工作相关机构设置、人员配备,推动基层老龄工作体制机制建设。
(二)加大经费投入。健全老龄事业经费投入保障机制,根据本市老龄工作发展的需要和财力可能,为老龄工作提供必要的财力保障。加强老龄工作各项经费的绩效管理,强化资金监管,提高资金使用效益。建立多元投入机制,引导各类社会资本投入老龄事业,划转部分国有资本充实社保基金,确保老龄事业顺利推进。
(三)完善制度保障。加强老年人权益保障法律法规宣传教育,实施《上海市家政服务条例》,加快老年人社会服务和社会参与等制度建设,健全向老年人服务保障适当倾斜的财政投入、服务评价、监督检查、奖励表彰等政策。
(四)强化监测评估。加强对老年人口信息的管理、分析和预测,监测和评估人口老龄化变动情况及发展趋势,形成人口老龄化预测预报制度。建立规划实施动态监测机制,对规划实施情况定期开展综合评估和专项评估,及时发现和解决突出问题。健全第三方评估机制,对本规划重点领域和重点环节执行情况,适时进行评估。