市政府办公厅关于印发《上海市生态环境监测网络建设实施方案》的通知

字号:

沪府办〔2016〕100号

上海市人民政府办公厅关于印发《上海市生态环境监测网络建设实施方案》的通知

各区、县人民政府,市政府有关委、办、局:

《上海市生态环境监测网络建设实施方案》已经市政府同意,现印发给你们,请认真按照执行。

上海市人民政府办公厅

2016年12月16日

上海市生态环境监测网络建设实施方案

为贯彻落实《国务院办公厅关于印发〈生态环境监测网络建设方案〉的通知》(国办发〔2015〕56号)和新修订《上海市环境保护条例》要求,加快推进本市生态环境监测网络建设,为生态文明建设提供有力支撑,制定本实施方案。

一、指导思想、基本原则和建设目标

(一)指导思想

全面贯彻党中央、国务院关于加快推进生态文明建设的总体部署,以改善本市生态环境质量为核心,围绕落实大气、水、土壤污染防治行动计划和环保三年行动计划,坚持“全面设点、全市联网、自动预警、依法追责”的总体要求,逐步形成“政府主导、部门协同、社会参与、公众监督”的生态环境监测新格局,为生态文明建设打下坚实基础。

(二)基本原则

1.明晰事权,落实责任。依法明确市、区两级生态环境监测事权,建立完善条块结合、部门协同的分工合作机制,强化监测质量监管,落实政府、企业、社会的责任和权利。

2.健全制度,统筹规划。健全生态环境监测制度、标准和技术规范体系,强化质量控制体系建设。加强统筹管理,优化网络布局,逐步形成定位清晰、要素齐全、点位合理的生态环境监测网络。

3.科学监测,创新驱动。依靠科技创新与技术进步,加强监测科研和综合分析,推动卫星遥感、无人机遥感、在线监测等高新技术、先进装备与系统的应用,提高生态环境监测立体化、自动化、智能化水平。

4.信息共享,测管协同。推进全市生态环境监测数据联网和共享,开展监测大数据分析,提升生态环境监测信息化水平。建立环境监测、监察和监管的快速响应联动机制,提高监测和监管执法的效率。

(三)建设目标

到2018年,明确各级各类生态环境监测事权和职责分工,初步建成覆盖全市环境质量、重点污染源、生态状况的生态环境监测网络;生态环境监测配套制度、标准和技术规范体系基本完善。

到2020年,建成全市生态环境监测大数据平台,形成符合上海城市特点和发展要求,陆海统筹、天地一体、上下协同、信息共享的高水平生态环境监测网络,监测预报预警、环境风险防范、信息化水平明显提升,监测与监管协同联动、部门会商等工作机制进一步完善,为建成生态宜居的现代化国际大都市提供有力保障。

二、主要任务

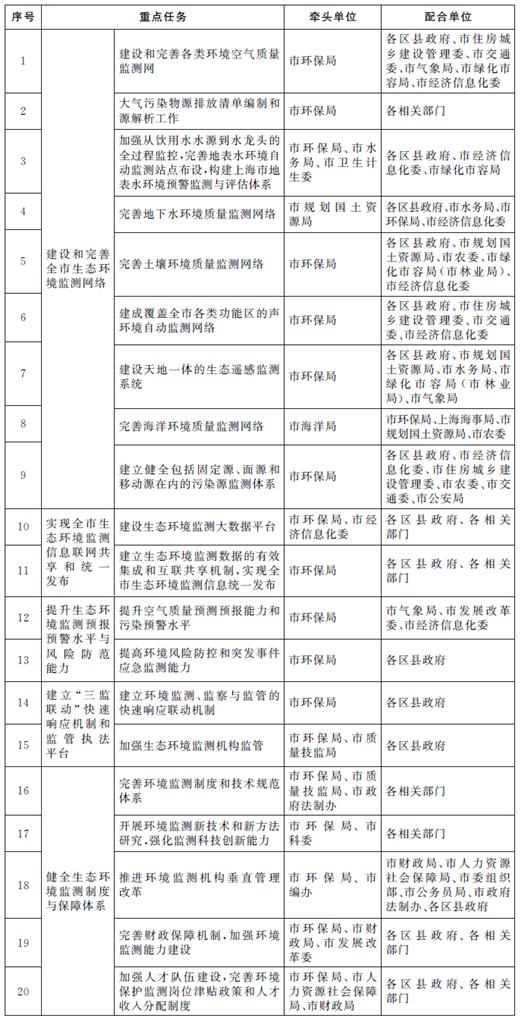
(一)建设和完善全市生态环境监测网络

市环保局会同有关部门统一规划、优化整合本市生态环境监测点位,建设涵盖环境空气、地表水、地下水、海洋、土壤、噪声和辐射等要素,布局合理、功能完善的环境质量和污染源监测网络,完善环境监测质量控制体系,按照统一的标准规范,开展监测和评价,客观、准确地反映环境质量和污染物排放状况。

1.环境空气质量监测。以跟踪评估本市大气污染防治成效和大气生态环境变化为目标,全面完善以PM2.5和臭氧为核心的环境空气质量监测网络,优化环境气象、交通环境空气、产业园区空气特征污染物、扬尘等专项监测网络;以解析复合型大气污染成因和来源为目标,组建以超级站网络和系留气球垂直观测系统为主体的国家级大气科学观测研究平台,建立大气化学组分网,完善大气污染排放清单定期更新机制,逐步提高本市污染来源追踪与解析能力。

2.水环境质量监测。结合全面推行“河长制”要求,优化和完善各级河道监测断面(点位),加强出入境断面、重要湖泊水质监测;加强从饮用水水源到水龙头的全过程监控,定期监测和检测饮用水水源地、供水厂出水和用户水龙头水质;完善地表水环境自动监测站点布设,结合水务部门省市边界、长江口等水文监测站网建设,由环保部门牵头,构建涵盖省界来水、饮用水水源地和各区考核断面、特定功能区的上海市地表水环境预警监测与评估体系,实现水质、水文数据实时监测共享;结合土壤环境质量监测,以浅层地下水为重点,完善地下水环境质量监测网络,包括规划国土资源、水务部门的区域监测网和环保部门的重点污染源(含大型市政基础设施)专项监测网。

3.土壤环境质量监测。结合土壤环境质量监测国控点设置,建立完善本市土壤环境质量监测网络,覆盖农田、公园绿地、建设用地、畜禽养殖场、交通干线、产业园区、固体废物集中处置场所等主要用地类型和土壤环境敏感区域,开展重点污染地块环境风险排查;整合环保、规划国土资源、农业、林业、绿化市容、经济信息化等部门在土壤监测领域的技术资源,建立覆盖常规理化指标、金属和有机污染物的土壤环境质量监测技术体系,全市统一按照行业规范分工,开展监测(有机污染指标和重金属污染指标执行环保行业规范,其他金属、农田地力、林地等指标分别执行规划国土资源、农业、林业等行业规范);完成土壤污染状况详查,建立土壤污染状况定期调查制度,开展土壤环境质量、农产品产地质量、土壤污染修复、农业面源污染等土壤监测和评估。

4.声环境质量监测。修订完善上海市声环境功能区划,完善噪声污染防治制度体系。建成覆盖全市各类功能区和道路交通的声环境自动监测网络,绘制全市噪声污染分布地图。利用噪声自动监测技术和设备对城市轨道交通、建筑施工场地、大型机场等重点噪声源进行实时监控。

5.海洋环境质量监测。由海洋部门会同环保、农业(渔业)、海事、规划国土资源等部门,建立和完善本市海洋环境质量监测网络,在近岸海域、主要港口、海洋生态敏感区、海洋保护区、重点渔业水域以及重点海洋排污区域等重要海洋功能区布设监测点位,开展海洋环境的调查、监测和评价。环保部门协助开展近岸海域环境质量监测,负责对入海河口、主要排污口的监测和评价。

6.辐射环境质量监测。加强辐射环境监测能力建设,满足国家的要求和本市实际需要;扩充在线监测网,完善预警监测点的布局,增设辐射环境质量在线监测点,实施主要饮用水源地水体放射性含量在线监控;开展航空放射性监测试验,试点重点敏感源的在线监测。加强辐射应急能力建设,提高机动、快速监测能力和应急处置能力。

7.生态状况监测。运用卫星对地观测、无人机遥感监测和地面生态监测等手段,建设天地一体化的生态遥感监测系统,加强重要湖泊、湿地、绿地、林地、饮用水水源地及保护区等重要生态功能区、自然保护区及各级政府划定的生态保护红线区的生态监测和评估,开展生物多样性、负氧离子等监测。

8.污染源监测。全面实施以控制污染物排放许可制为核心的污染源管理制度,建立健全包括固定源、面源和移动源在内的污染源监测体系,开展全市污染源排放的监测、统计、评价和监控预警,纳入排污许可证管理范围的重点排污单位实现污染物排放在线监测系统全覆盖。排污单位负有环境保护主体责任,要按照国家和本市有关规定,落实污染物排放自行监测及信息公开的法定责任,严格执行排放标准和相关法律法规的监测要求。环保等负有环境监督权限的部门要按照“双随机”原则,加强监督性监测。

(二)实现全市生态环境监测信息联网共享和统一发布

1.建设生态环境监测大数据平台。通过整合现有资源和终端,优化数据采集流程和网络,由市环保局牵头构建全市生态环境监测大数据平台。市经济信息化委负责技术指导和资源保障,协调数据汇聚和平台对接。通过平台汇聚和管理各相关部门生态环境监测数据,实现与国家平台联网,开展大数据关联分析,为生态环境保护决策、管理和执法提供数据支持。可通过政府购买服务,委托第三方运行维护,提升平台运行维护的专业化水平。

2.建立生态环境监测数据的汇聚共享机制。依托全市生态环境监测大数据平台,构建市、区两级生态环境监测数据有效汇聚和互联共享机制。各级各部门研究建立数据共享清单,明确数据共享范围、方式、责任和权利,按需集约构建和完善数据直通平台,并与全市生态环境监测大数据平台对接联网,实现全市生态环境监测信息高速汇聚、统一集成和共享应用。

3.实现全市生态环境监测信息统一发布。由市环保局会同有关部门依法建立全市统一的生态环境监测信息发布机制,按照职责梳理明确对外发布的生态环境监测信息公开事项和数据开放目录,规范发布内容、流程、权限、渠道等,各负其责,通过生态环境监测大数据平台或其他法定形式,及时准确发布全市环境质量、重点污染源及生态状况监测信息,加强空气重污染预警信息发布与市预警发布中心的联动,提高政府环境信息发布的权威性和公信力,保障公众知情权。各区政府按照要求,做好本辖区生态环境监测信息公开工作。

(三)提升生态环境监测预报预警水平与风险防范能力

1.加强环境质量监测预报预警。优化本市复合型大气污染监测预警体系,建设长三角区域空气质量预测预报中心和长三角环境气象预报预警中心,全面提升本市和长三角区域空气质量预测预报能力和污染预警水平。依托地表水环境预警监测评估体系,强化水源地预警监测、省界来水监控、全市水环境质量评估能力。加强土壤中持久性、生物富集性和对人体健康危害大的污染物监测。完善辐射应急及在线监测网络,提升辐射预警监测和应急能力。建立部门联合会商机制,加强生态环境监测信息共享与技术协作,提升环境风险联合预警和管控水平。

2.强化重点监管企业自动监控和重点监管区域的追踪溯源。完善重点排污单位污染排放自动监测与异常报警机制,提高污染物超标排放、在线监测设备运行和重要核设施流出物异常等信息追踪、捕获与报警能力以及企业排污状况智能化监控水平。全面完善产业园区监测网络,提升产业园区特征因子监测能力和环境风险预警与处置水平。

3.提升生态环境风险监测评估和风险防控能力。定期开展全市生态状况调查与评估,划定生态保护红线区域,实施分级分类管控,配套实施生态补偿等相关制度,提升区域生态服务功能。强化危险废物源头管控和全过程监管,进一步完善危险废物收运和处置体系。强化重点区域与重点行业的有毒有害物质等监测与研究,加强化学品、持久性有机污染物、新型特征污染物及危险废物等环境健康危害因素监测,提高环境风险防控和突发事件应急监测能力。

(四)建立“三监联动”快速响应机制和监管执法平台

1.建立环境监测、监察与监管的快速响应联动机制。市、区两级环保部门依法履行对排污单位的环境监管职责,依托污染源监测开展监管执法,建立监测与监管执法联动快速响应机制,根据污染物排放和自动报警信息,实施现场同步监测与执法。

2.加强生态环境监测机构监管。各相关部门所属环境监测机构、社会环境监测机构、环境监测设备运营维护机构及其负责人要严格按照法律法规要求和技术规范开展监测,健全并落实监测数据质量控制与管理制度,对监测数据的真实性和准确性负责。质量技术监督部门要严格环境监测机构资质认定,加大对环境监测机构的证后监管力度。环保部门要按照《上海市环境监测社会化服务机构管理办法》要求,开展社会环境监测机构备案并加强日常监管,组织技术培训和质量考核,建立环境监测机构服务质量监管与评价机制,以及环境监测机构和人员的诚信评价体系和“黑名单”制度,并会同质量技术监督部门对环境监测机构实施动态管理,规范环境监测社会化服务行为,并严肃查处各类弄虚作假行为。

3.为考核问责提供技术支撑。完善生态环境质量监测与评估指标体系,利用监测与评价结果,为考核问责地方政府落实本行政区域环境质量改善、污染防治、主要污染物排放总量控制、生态保护、核与辐射安全监管等职责任务提供科学依据和技术支撑。对党政领导干部指使篡改、伪造监测数据的,按照《党政领导干部生态环境损害责任追究办法(试行)》等有关规定严肃处理。

(五)健全生态环境监测制度与保障体系

1.明确生态环境监测事权。各级环保部门主要承担生态环境质量监测、重点污染源监督性监测、环境执法监测、环境应急监测与预报预警等职能。按照“谁考核,谁监测”的原则,市环保局配合做好国家生态环境质量监测事权上收工作,适度上收市级生态环境质量监测事权。适当下放重点污染源监督性监测事权,由区级环保部门承担,强化污染源属地监管责任。其他生态环境监测事权划分,由各责任部门按照国家的有关部署确定。

2.建立完善环境监测制度和技术规范体系。根据新修订的《上海市环境保护条例》,细化完善生态环境监测配套制度。加强环境监测规范体系的顶层设计,加快与地方污染物排放标准衔接的环境分析方法研究制定,完善特征因子在线监测方法和技术规范,完善电磁辐射环境标准体系。按照统一监测规划、统一基础站点、统一标准规范、统一质控体系、统一评价方法和统一信息发布的要求,提高部门间环境监测数据的可比性和评价结果的一致性,确保监测管理程序化、制度化和规范化。

3.强化监测科技创新能力。推进环境监测新技术和新方法研究,健全生态环境监测技术体系,鼓励科研机构和相关企业研发具有自主知识产权的环境监测仪器设备,促进和鼓励高科技产品与技术手段在环境监测领域的推广应用。开展低浓度常规污染物、持久性有机污染物、新型特征污染物测试技术研究,完善移动源和加油站系统油气监测技术体系。积极开展国际合作,借鉴监测科技先进经验,提升本市技术创新能力。

4.积极培育生态环境监测市场。开放服务性监测市场,鼓励社会环境监测机构参与排污单位污染源自行监测、企事业单位排污状况自主调查监测、环境影响评价现状监测、建设项目竣工环保监测、环境损害鉴定评估监测、污染场地评估调查监测、清洁生产审核监测、环境管理体系认证监测、环境质量自动监测设施和污染源自动监控设施运营维护等生态环境监测活动。在基础公益性监测领域,积极推进政府购买服务,包括环境质量监测及自动站运行维护等。

5.提升生态环境监测综合能力。结合落实环境监测机构垂直管理改革,加强各类生态环境监测队伍建设。积极落实相关生态环保人才发展规划,发挥环境保护“领军人才”、环境监测“三五人才”等高端人才作用,打造各类生态环境监测领域的技术核心团队。完善与生态环境监测网络发展需求相适应的财政保障机制,根据生态环境监测事权,将所需经费纳入各级财政预算重点保障。继续加强生态环境监测能力建设,重点支持生态环境质量监测、环境应急监测、核与辐射监测、环境监测质量控制、信息化和大数据平台等能力建设,提高样品采集、实验室测试分析及现场快速分析测试能力。完善环境保护监测岗位津贴政策和人才收入分配制度。

三、具体要求

(一)加强组织领导

建立由市环保局牵头的市生态环境监测网络建设工作协调机制,统筹协调生态环境监测网络建设工作,研究制定有关政策措施;统筹生态环境监测信息共享和大数据平台建设;指导、协调、监督有关政策措施的落实和项目的推进;研究生态环境监测网络建设中有关重要问题。

(二)做好方案实施与检查督导

各区县政府要按照本方案的要求,加强对生态环境监测网络建设的组织领导,明确职责分工,制定工作方案,落实各项任务;市有关部门要组织开展本系统生态环境监测网络建设工作。各有关部门、单位于每年1月底前,将上年度工作进展情况和本年度工作计划报送领导小组办公室。市有关部门加强工作协调,适时组织专项督查,确保生态环境监测网络建设顺利完成。

上海市生态环境监测网络实施方案重点任务分工表

 

上海市生态环境监测网络实施方案重点任务分工表

 

相关稿件

分享: