第六届长三角江南文化论坛在苏州举行,奉贤区入选长三角江南文化研究联盟成员单位 2024-11-18 来源:奉贤区人民政府
为深入贯彻落实党的二十届三中全会精神,深化长三角江南文化研究学术共同体建设,提升江南文化影响力,更好地服务长三角高质量一体化发展国家战略和中国式现代化建设,由上海市社联、江苏省社科联、浙江省社科联、安徽省社科联共同主办,苏州市社科联承办的第六届长三角江南文化论坛于11月13日至14日在江苏苏州举行。
本次论坛以“以江南文化传承创新推进中国式现代化”为主题,苏州市委副书记黄爱军,上海市社联党组成员、专职副主席任小文,浙江省社科联党组书记、副主席、浙江省哲学社会科学工作办公室副主任郭华巍,安徽省委宣传部副部长杨明世,江苏省委宣传部副部长、省政府新闻办主任赵金松等先后致辞。江苏省社科联党组书记、常务副主席张新科,安徽省社科联党组书记、常务副主席李兵,江苏省社科联党组成员、副主席刘西忠,浙江省社科联党组成员、副主席范钧,安徽省社科联党组成员、副主席江涛,上海市奉贤区委常委、宣传部部长吕将等出席论坛。

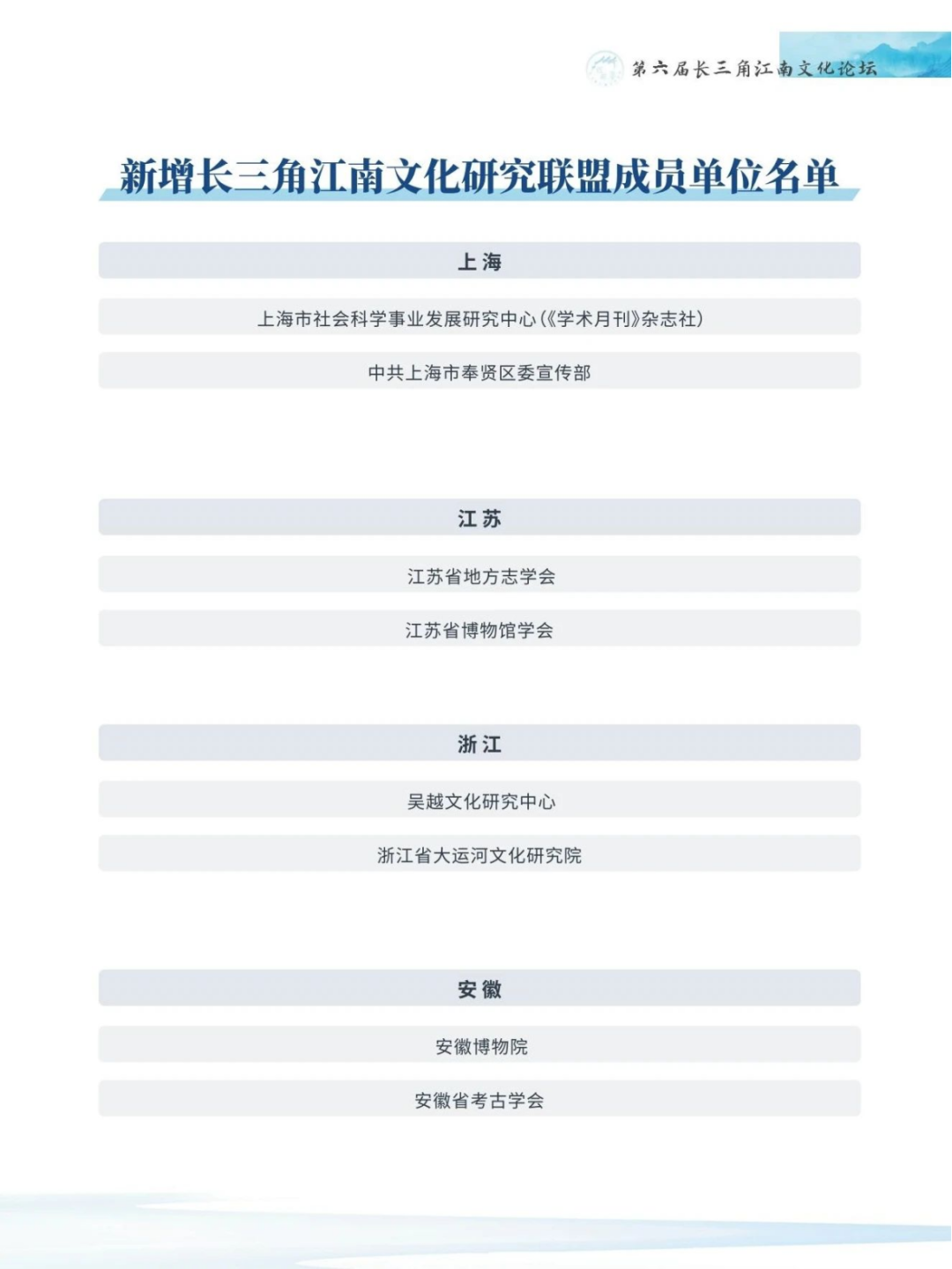
上海市社会科学事业发展研究中心(《学术月刊》杂志社)、中共上海市奉贤区委宣传部、江苏省地方志学会、江苏省博物馆学会、吴越文化研究中心、浙江省大运河文化研究院、安徽博物院、安徽省考古学会成为新增长三角江南文化研究联盟成员单位。
新增长三角江南文化研究联盟成员单位名单

会议发布了江南文化研究的优秀论文和著作成果。长三角三省一市共推荐《江南文化的内涵嬗变与江南形态的历史演进》《清末江南的出版文献与史学传统——以绍兴会文堂书庄和上海会文学社为中心》《江南社会史视野中的“农村三部曲”》《江南地域文化历史演进研究概述》等长三角江南文化研究论文20篇,《江南文化研究》丛书、《江南近代城镇地图萃编》《海洋神话与江南社会》《江苏十三美》等长三角江南文化研究论著20部,“江南第一桥乡金泽古镇”“金山海陆变迁”“海国长城”“大运河”等长三角江南文化推介视频20部。相关推介成果将在上海社科馆“长三角江南文化研究成果展”上展示。
会议主旨演讲环节邀请复旦大学历史学系教授、上海中山学社副社长戴鞍钢,东南大学人文社科资深教授樊和平,杭州师范大学文艺批评研究院首席专家、教授沈松勤,安徽省民俗学会副会长、安徽大学社会与政治学院教授沈昕,教育部长江学者、苏州大学特聘教授、江苏省人文社科重点研究基地“吴文化研究基地”主任王卫平分别作主题分享。
除主题论坛外,论坛还分设了“江南文化传承与人文经济发展”“江南文化与地方文化融合”“江南文化视野下的苏州”三场专题研讨会。

长三角江南文化论坛是在沪苏浙皖三省一市宣传部的统一领导和直接指导下,由三省一市社科联通力合作、共同打造的学术平台,一直致力于整合江南文化学术资源,聚合江南文化研究力量,持续加强江南文化的研究传播,推动江南文化的创新发展,共同打造江南文化等区域特色文化品牌。论坛每年举办一次,由三省一市社科联轮流承办,自2019年以来已连续举办至第六届。