2024年虹口区青少年活动中心培训班招生公告 2024-07-08 来源:虹口区人民政府
上海市虹口区青少年活动中心(以下简称“中心”)是区教育局领导下的纯公益性校外教育单位,承担了虹口区科技、艺术、人文等课程的普及与提高培训。
为提升区域内中小学生的综合素养,培养“中心”科技、艺术等学生社团的后备新生力量,现面向虹口区域内公开招收培训班学员。
招生信息
“中心”秉持公平、普惠的原则,每位学生限报一个项目,请家长在选择课程时,从孩子自身兴趣爱好和招生要求综合考虑并选择,如未能如愿报名,请勿随意占用其他课程名额,让更多的孩子有机会参与学习。
招生对象:虹口区学籍学生
报名时间:2024年7月7日——7月15日(名额有限,报满即止)
报名方式:“随申办”APP或小程序。(具体见下文“报名操作流程”)
面试时间:2024年8月3日——4日,具体面试时间段详见各项目要求,请报名成功的家长根据要求做好面试准备。
开班时间:2024年9月初
特别提示:
1、以下情况经发现将视为无效报名:
①现已在“中心”参加其他培训班的在籍学生不参加此次招生报名。
②使用非学生本人信息进行报名,随意占用其他课程名额。
③报名信息与所报课程项目招生对象和要求不符
2、报名时请务必仔细阅读所报项目的要求、上课时间等重要内容,完成填选步骤后,请务必谨慎点击确认键,一经确认将无法取消或更改。
3、报名成功的学生,需经统一面试后择优录取。
4、未按时参加面试,或面试成功后不按时参加培训的学生,会被列入失信名单,将无法预约今后“中心”的各类培训和活动。
5、器乐类项目如被录取,需自备乐器。
6、面试成功后,若所报班级未达到开班人数要求,中心将进行调整安排。
7、年级要求:以2024年9月新升入的年级为准
基础培训班详情介绍
基础培训班,学制周期一般为一至两年(根据不同项目的培训特点和要求,有所不同)。每学期对学员进行综合评价,合格后方可进入下一学期的学习。
考核成绩优异的学员经选拔后将有机会进入“中心”学生社团(预备团)、学生艺术团(预备团)等高一级团队继续深造。
科技

民乐

西乐

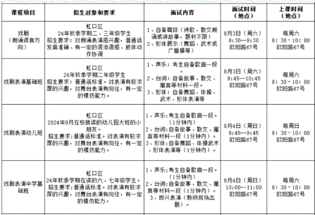
戏剧表演

声乐

绘画、影视

指南针传统文化课程

报名途径及方式:
点击查看具体报名操作流程
请持续关注上海市虹口区青少年活动中心微信公众号,具体面试安排将于7月底通过公众号发布,不再另行通知。
其他:上海市虹口区青少年活动中心保留对本次招生办法的修改和解释权
咨询电话:56966218或56711101(工作日9:00—17:00)
热忱欢迎就读于虹口区的中、小学及幼儿园的学生来“中心”体验、学习,度过一段愉快而难忘的美好时光。