书展来啦!普陀这些活动邀您共赴“探梦苍穹”夏日悦读派对 2024-08-06 来源:普陀区人民政府
八月,申城书香盛宴如约而至!老时间、老地点!2024上海书展暨“书香中国”上海周将于8月14日至20日在上海展览中心举办。普陀区将在今年上海书展期间推出阅读+行走、阅读+漫画、阅读+科创多元文化体验活动,邀您共赴“探梦苍穹”夏日悦读派对!
半马苏河读书会
活动名称:漫•话中国史
时间:8月14日14:00
地点:普陀区图书馆2楼
简介:深受青少年喜爱的混知团队以他们的代表作《半小时漫画中国史》为内容基础,总结历史重点和真实典故,带领孩子们共同完成漫画逻辑图,学习历史脉络,让孩子读懂历史、爱上历史。
参与方式:“上海普陀文旅”“上海市普陀区图书馆”微信公众号报名(详情将于活动开始前发布)
活动名称:绘本故事会
时间:8月16日9:20
地点:普陀区图书馆7楼少儿互动阅读区
简介:普陀区图书馆与“爱在身边”青年志愿团队合作,精选馆藏绘本,在讲绘本、演故事、互动游戏中,把阅读变得更丰富有趣,助力幼儿阅读启蒙。
参与方式:“上海普陀文旅”“上海市普陀区图书馆”微信公众号报名(详情将于活动开始前发布)
活动名称:走读半马苏河•循水考古历史

时间:8月20日
路线:上海元代水闸遗址博物馆—上海造币博物馆—苏州河梦清园环保主题公园
简介:读者将在专业领队的讲解下,循水考古,在元代水闸遗址博物馆走进700多年前的水利工程遗迹,揭秘吴淞江的历史变迁、感受古代水利技术的卓越水平;在梦清园环保主题公园探寻苏州河的治理过程和喜人成就;再到上海造币博物馆近距离了解现代造币工艺,感受能工巧匠们的智慧与造币工艺的独特魅力。
参与方式:“上海普陀文旅”“上海市普陀区图书馆”微信公众号报名(详情将于活动开始前发布)
“探梦苍穹”航天主题活动
活动名称:“大国重器”夜读会
时间:8月17日、8月18日18:30
地点:普陀区图书馆2楼
简介:上海航天技术研究院技术专家樊萍和专业飞行员将分别带来“空间站里有什么”“在C919的高度俯瞰世界”等主题分享,深度解答大小朋友们关于空间站、太空生活、国产大飞机C919的各种疑问,激发大家的航天自豪感和学习兴趣。
参与方式:“上海普陀文旅”“上海市普陀区图书馆”微信公众号报名(详情将于活动开始前发布)
活动名称:编程创客营

时间:8月17日15:00、8月18日15:15
地点:普陀区图书馆2楼
简介:本活动将航天知识融入编程体验中,小读者们将化身火箭兵和战斗机飞行员,在老师的指导下设计模拟火箭发射和击落敌机的小程序,同时在活动中了解太阳系的科普知识。
参与方式:“上海普陀文旅”“上海市普陀区图书馆”微信公众号报名(详情将于活动开始前发布)
活动名称:航模DIY
时间:8月17日、8月18日13:30
地点:普陀区图书馆2楼
简介:小读者将在老师指导下,拼装制作太阳能人造卫星、旋转小火箭,学习航天知识和物理知识,了解卫星和火箭的构造及原理,感受科技与手工结合的成就感。
参与方式:“上海普陀文旅”“上海市普陀区图书馆”微信公众号报名(详情将于活动开始前发布)
活动名称:航天科普闯关竞答

时间:8月17日—8月18日
地点:普陀区图书馆1楼
简介:以沉浸式体验、数字化体验等形式,使广大少年儿童了解航天知识,感受中国航天成就,激发其科学探索欲望,培养探究意识。
参与方式:直接前往(详情将于活动开始前发布)
晚风露天电影
时间:8月17日、8月18日19:00
地点:普陀区图书馆广场
简介:我们将向读者展映喜剧片《飞驰人生2》《交换人生》,摇着扇子、吹着晚风,在夏日星空下重拾童年记忆。
参与方式:“上海普陀文旅”“上海市普陀区图书馆”微信公众号报名(详情将于活动开始前发布)
线上竞答

主题:你知道这些句子出自哪本书吗?
时间:8月14日—8月20日
地点:普陀区图书馆微信公众号
简介:读书使人明智,读书使人豁达,读书使人快乐。为激发少年儿童的读书兴趣,提升学生的文学素养,围绕名著经典句子开展趣味知识竞答活动,激发学生阅读名著的兴趣。
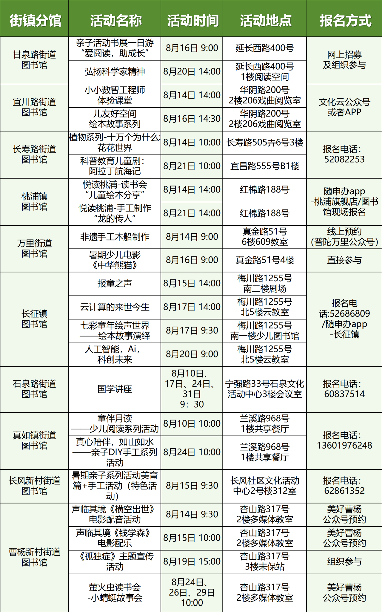
2024上海书展期间普陀区各街镇分馆也准备了丰富精彩的活动,一起先睹为快!
2024上海书展普陀区图书馆街镇分馆活动安排
