上海进一步优化房地产市场政策多措并举支持居民多样化住房需求 2024-09-30 来源:市房屋管理局
上海深入贯彻落实党中央、国务院决策部署,适应房地产市场供求关系的新变化,推动构建房地产发展新模式,加快建立租购并举的住房制度,加快构建房地产发展新模式,因城施策更好满足居民刚性住房需求和多样化改善性住房需求,促进房地产市场平稳健康发展。经市政府同意,9月29日,市住房城乡建设管理委、市房屋管理局、市财政局、市税务局、人民银行上海总部、上海金融监管局等六部门联合印发《关于进一步优化本市房地产市场政策措施的通知》(以下简称《通知》)。《通知》自2024年10月1日起施行。
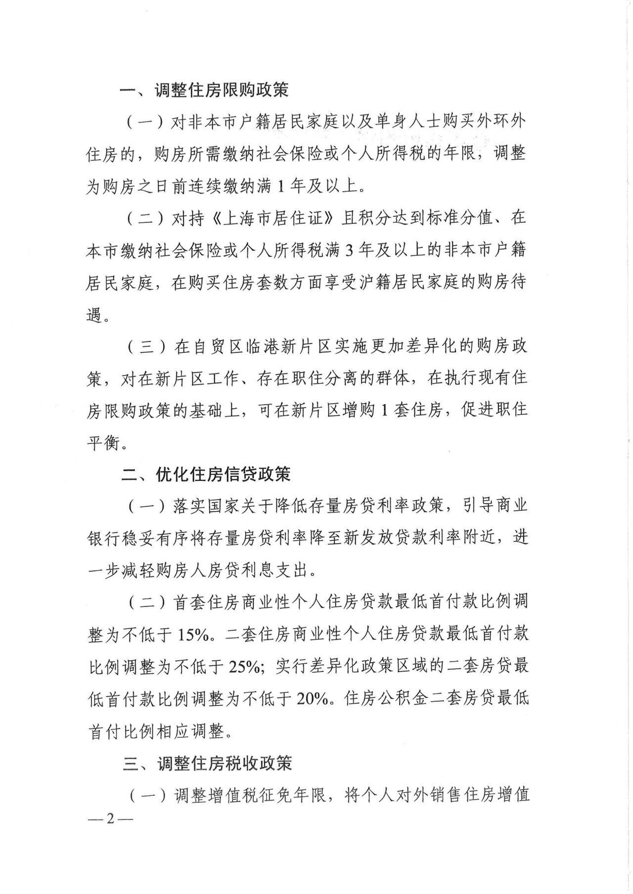
《通知》明确,为更好满足居民刚性和改善性住房需求,促进职住平衡、服务安居,进一步调整优化住房限购政策。
一是缩短非沪籍居民购买外环外住房所需缴纳社保或个税年限。对非本市户籍居民家庭以及单身人士购买外环外住房的,购房所需缴纳社会保险或个人所得税的年限,从“购房之日前连续缴纳满3年及以上”调减为“购房之日前连续缴纳满1年及以上”。二是提升持《上海市居住证》且积分达到标准分值群体的购房待遇。对持《上海市居住证》且积分达到标准分值、在本市缴纳社会保险或个人所得税满3年及以上的非本市户籍居民家庭,在购买住房套数方面享受沪籍居民家庭的购房待遇。三是在自贸区临港新片区实施更加差异化的购房政策。对在新片区工作、存在职住分离的群体,在执行现有住房限购政策的基础上,可在新片区增购1套住房,促进职住平衡。
《通知》提出,按照因城施策原则,优化个人住房贷款的有关政策。一是落实国家关于降低存量房贷利率政策。引导商业银行稳妥有序将存量房贷利率降至新发放贷款利率附近,进一步减轻购房人房贷利息支出。二是降低房贷首付比例。首套住房商业性个人住房贷款最低首付款比例从“不低于20%”调整为“不低于15%”。二套房贷从“不低于35%”调整为“不低于25%”;实行差异化政策区域从“不低于30%”调整为“不低于20%”。住房公积金二套房贷最低首付款比例相应调整。
《通知》要求,为降低住房交易税收成本,支持居民多样化改善性住房需求,一是调整增值税征免年限,将个人对外销售住房增值税征免年限从5年调整为2年;二是按照国家工作部署,及时取消普通住房标准和非普通住房标准,减少住房交易成本,更好满足居民改善性住房需求。



