上海市人民政府办公厅关于印发《上海市电子政务云建设工作方案》的通知

沪府办发〔2016〕47号

各区、县人民政府,市政府各委、办、局,各相关单位:

经市政府同意,现将《上海市电子政务云建设工作方案》印发给你们,请认真组织落实。

上海市人民政府办公厅

2016年10月13日

上海市电子政务云建设工作方案

为贯彻落实创新、协调、绿色、开放、共享的发展理念,通过制度和模式创新,进一步转变电子政务发展方式,建立与政府履职相适应的电子政务体系,不断提升政府管理能力和公共服务水平,根据《国家信息化发展战略纲要》《政务信息资源共享管理暂行办法》和市委、市政府关于本市电子政务集约化建设和信息共享的要求,市政府办公厅、市经济信息化委制定本工作方案。

一、基本原则

一是坚持政府主导、市场参与。创新电子政务云建设管理模式,建立健全配套工作机制,加强部门责任分工,通过政府采购,依托市场化专业团队,高效搭建电子政务云平台,为全市提供统一云服务。

二是坚持集约高效、开放融合。加强统筹规划,实现信息化基础设施、平台和应用的共建共享,降低建设运维成本,提高政府资金使用效益。有效整合横向和纵向软硬件资源,消除信息孤岛,形成逻辑一体、开放共享的良好格局,推动电子政务创新发展。

三是坚持规范有序、安全可控。建立社会化建设运维模式下的政府信息化资产安全保护制度,加强网络安全体系建设,强化安全管理责任,妥善处理创新发展与安全保障的关系,确保政府信息安全。

二、总体目标

充分运用云计算、大数据等先进理念和技术,按照“集约高效、共享开放、安全可靠、按需服务”的原则,以“云网合一、云数联动”为构架,建成市、区两级电子政务云平台,实现市政府各部门基础设施共建共用、信息系统整体部署、数据资源汇聚共享、业务应用有效协同,开展政务大数据开发利用,为政府管理和公共服务提供有力支持,提高为民服务水平,提升政府现代治理能力。

三、工作机制

(一)组织保障

在网上政务大厅建设与推进工作领导小组的统一领导下,成立电子政务云建设工作组(以下简称“工作组”),由周波同志任组长,肖贵玉同志任常务副组长,陈鸣波、沈权、赵彦龙同志任副组长。市政府各部门为工作组成员单位。工作组下设办公室,设在市政府办公厅电子政务办。由市政府办公厅电子政务办牵头开展日常工作,并与市经济信息化委、市发展改革委、市财政局、市委网信办相关处室共同派出专人,组成联合团队,协同推进有关工作。

(二)工作职责

市经济信息化委:加强信息化统筹推进,研究规划集约建设的各类行业云应用。与市政府办公厅共同负责电子政务云总体设计,明确数据交换平台、身份认证、业务应用规划等内容。配合市政府办公厅组织开展电子政务云建设和运营管理服务的政府采购,负责对各类云服务提供商的监督管理和技术协调工作。会同市财政局对年度信息化预算中的上云新建和迁移项目进行审核把关,推进各部门新建和已建项目逐步迁移上云,并对项目开展监督检查。推进政务数据资源共享和开发利用,实现“云数联动”。

市发展改革委:负责市级建设财力信息化项目的审核把关,推动新建项目向政务云迁移,并对项目开展监督检查。

市财政局:落实电子政务云资金保障,实现资金集中拨付,指导政务云建设和运营管理服务政府采购和预算绩效管理。

市委网信办:及时将电子政务云建设运行情况以及本市涉及电子政务的重要事项,以书面形式向中央网信办、市委网络安全和信息化领导小组报告。会同市政府办公厅、市经济信息化委推进本市电子政务云项目通过网络安全审查。

市政府有关部门:根据统一部署,按照原有项目资金审批渠道,积极推进本部门新建和已建项目向云上迁移。加强业务梳理调研,提出云资源使用和系统建设需求。加强与市政府办公厅、市经济信息化委的工作对接,确保本部门业务系统建设稳步推进,实现上云系统稳定运行。进一步加强各部门信息化管理机构对应用的规划、建设、管理等职能,原则上,单部门业务系统由本部门负责,跨部门的协同应用由牵头部门负责。

各区政府:根据实际情况,确定主管部门开展电子政务云建设,强化与市级电子政务云的互联互通、数据整合和业务协同。

(三)建管主体

市政府办公厅下属市政府公众信息网管理中心为建管主体,借鉴网上政务大厅跨领域、跨层级建设管理经验,开展具体建设,并做好与市政府其他部门的沟通对接和相互间的配合工作,具体承担以下职责:一是负责电子政务云建设和运营管理服务合同的签订,按照要求和规定,做好政府采购,实施推进云建设等工作;二是做好云资源需求分配、应用系统部署上线和上云迁移等服务保障工作;三是负责对各类云服务提供商的监督管理和技术协调工作,对各部门提供统一运维等服务,确保各委办局业务应用稳定可靠运行;四是按照电子政务云预算归口申报要求,统一开展年度信息化建设和运维经费申请工作;五是为各部门提供技术指导和应用培训。

四、体系与架构

政务云体系:以“集中+分布”为建设原则,以政府购买服务的方式,依托政务外网,统一为各部门提供服务。为充分利用现有信息化基础设施,部分委办局根据现有业务规模、机房环境、技术力量和条线要求等情况,申报云分中心建设改造方案,经市政府办公厅、市经济信息化委确认后,按照相关标准规范实施推进,形成5个左右云分中心;随后逐步实现云分中心向市级云中心整合。16个区政府自主建设区级云,与市级云在逻辑上实现一体化。全市最终形成“1+16”市、区两级云体系。(图1)

201610210304517138.jpg

图1:本市电子政务云体系图

市级云架构:由设施资源层、中间平台层、业务应用层组成,在政务云管理体系和安全体系保障下,通过各类用户终端,为政府内部提供统一信息化支撑,向社会公众提供高效外部服务。(图2)

201610210308315011.jpg

图2:市级电子政务云架构图

五、具体任务

(一)制定规范

2017年2月前,完成电子政务云运营和管理、电子政务云应用建设、迁移和部署以及云安全体系建设等标准和规范的制定,完成突发事件应急处置预案编制。

(二)建成市级云

1.设施资源

2016年12月前,通过政府采购方式,选取2家云服务商分别构建双活系统,明确管理责任边界,各自保障云平台可靠运行,同步推进2家云服务商平台间的数据共享。同时,将云基础设施接入政务外网,优化承载电子政务云的传输网络,实现“云网合一”。

2017年3月前,按照国家有关云安全标准,完成市级云平台安全测评工作。

2017年6月前,保留部分条件较好的政府机房,建成市级云分中心。分中心原有设备按照“只减不增”的原则,逐步消化过渡,新增硬件需求遵从政务云统一标准,实现分中心的集中管理和统一服务。充分利用本市灾备中心提供灾备服务。

2.中间平台

选取1家云中间平台服务商,根据云设施资源建设进度,同步开展PaaS中间平台研究,逐步推进PaaS中间平台建设,为硬件资源的灵活调度、业务应用的快速构建和灵活部署提供高效支撑。

3.业务应用

通过实现网上政务大厅、事中事后综合监管平台、办公协同平台等综合性应用平台的云化,提供统一的应用平台框架服务,各部门在统一标准规范下,开展网上审批、网上办事服务、综合监管等应用建设,并实现跨部门业务协同。

建立本市通用应用服务目录,选取一批符合资质要求的云供应商进行统一开发,向各用户部门交付使用。各部门充分发挥专业能力,提出业务需求,通过灵活多样的方式,会同专业云服务商开展应用建设,并实现云上运行。

4.迁移和部署

根据“先增量后存量”“先易后难”的原则,上云业务应用范围包括:市政府各部门(含直属事业单位)现有和新建的等保三级及以下非涉密信息系统。因电子政务云按等保三级标准建设,等保三级以上信息系统暂不纳入。各级机关、事业单位、群团组织,以及学校、医院等其他市本级预算单位的非涉密应用系统,由市经济信息化委研究提出实施方案后启动迁移工作。

2016年9月前,市政府办公厅根据计划安排,汇总并梳理各部门2017年拟上云的项目范围和清单;市经济信息化委根据上云迁移计划,完成相应的信息化项目在下一年度的运维方案和运维资金调整;市财政局对预算资金予以保障。

2017年3月前,在市政府办公厅、市经济信息化委、市公安局、市妇联等单位15-20个业务系统开展运营试点。因事中事后综合监管平台、办公协同平台基于云规范设计建设的,可直接迁移。

2017年6月前,完成市政府网上政务大厅、政府网站群、公共信用信息服务平台的迁移。

2017年10月前,市政府办公厅、市经济信息化委对信息系统上云迁移情况进行初评估,结合评估结果,进一步优化和完善相关工作。

2017年12月前,各部门结合自身实际,与云服务商共同制定业务应用分类、分批上云计划,优先实现互联网应用和超龄项目的迁移,实现市级部门150-200个项目基于电子政务云开展应用。

2018年12月前,项目上云总体进度完成50%;实现三大基础数据库上云迁移。

2019年12月前,项目上云总体进度完成75%。

到“十三五”期末,基本完成列入上云范围的相关信息化项目的迁移工作,实现信息资源的整合共享和业务协同。

5.对外服务

2018年12月前,加强电子政务云与国家层面信息化基础设施的对接,有效支撑部委条线业务应用落地;加强电子政务云与本市民生、城建等领域已有行业应用的互联互通,推动信息共享和业务联动;加强电子政务云与行业协会、社会团体等各类社会组织的系统互联和信息共享,发挥电子政务云的对外服务作用。

6.云数联动

结合政务云建设和应用系统迁移,同步推进政务信息资源共享和“云数联动”。

2018年12月前,通过将市级法人、实有人口、空间地理数据库上云,实现基础数据库的集中管理和共享使用;基于政务云建设统一数据资源交换平台,为跨部门应用系统提供数据集中交换服务,实现政务信息资源目录的集中管理和交换共享。

到“十三五”期末,建成大数据服务平台,基于电子政务云汇聚的各类政务数据资源,通过数据存储、挖掘、建模、分析、预测等技术建设大数据资源池和服务平台,开展政务大数据应用,实现“云数联动”。

(三)建成区级云

2017年底前,已建和在建区级电子政务云完成与市级云的对接。到“十三五”期末,参照市级云目标和要求,完成所有区级政务云建设,与市级云在设施资源层面分离、在中间平台层共享、在应用服务层联动。

区级云为本区各部门、各单位提供集中式云服务,对市级条线的原有业务系统,在市级相关部门的指导下,结合本区实际,开展政务云应用。

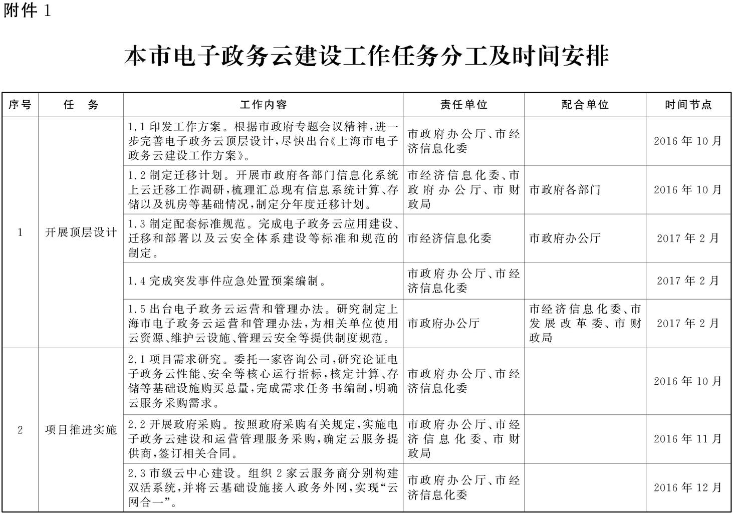
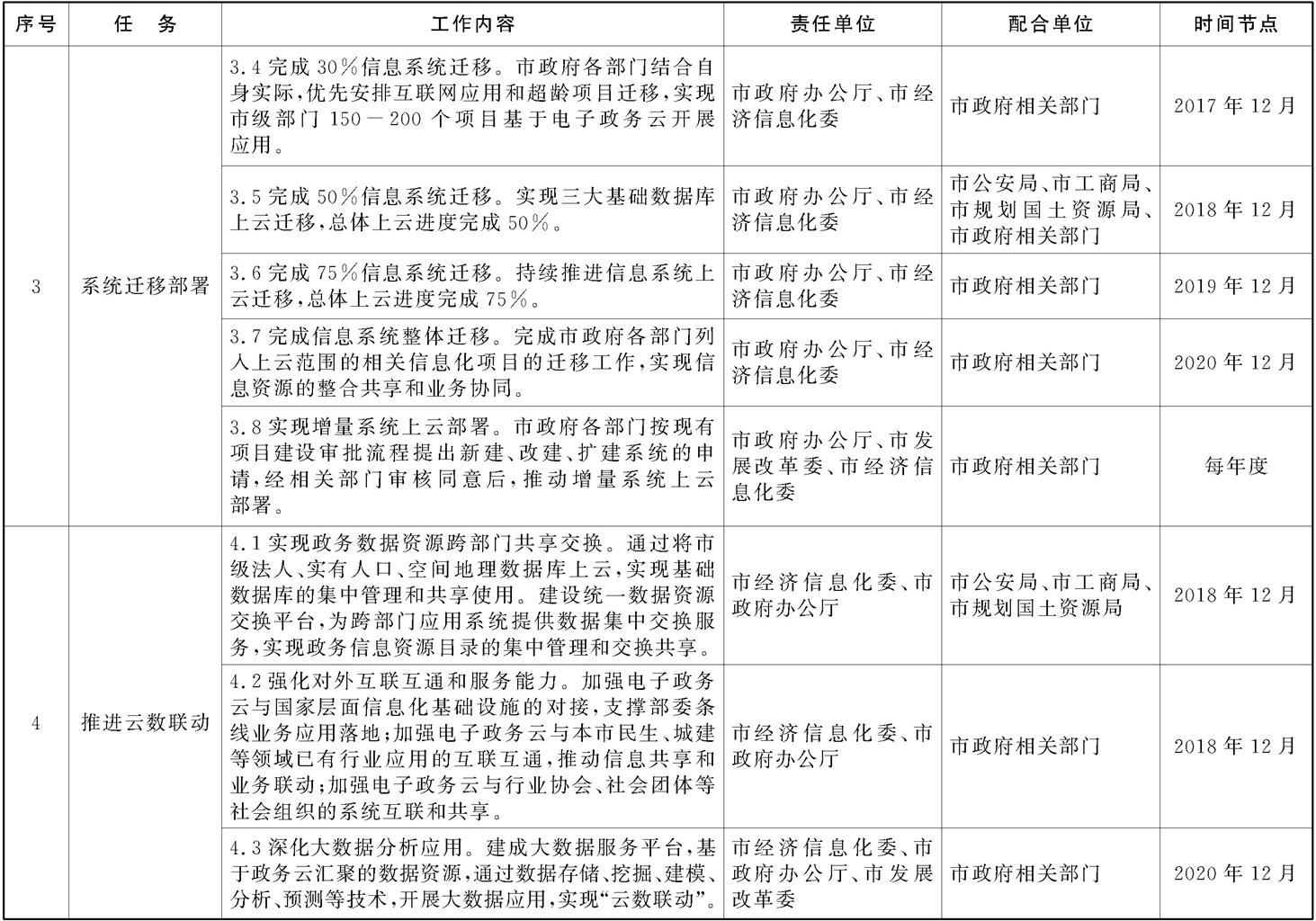
附件:1.本市电子政务云建设工作任务分工及时间安排

2.本市电子政务云建设工作推进图


201610210311093408.jpg
201610210311109995.jpg
201610210311121042.jpg
20161021031113170.jpg
201610210416418948.jpg

分享:

正文pdf下载、相关稿件、市政府领导、政府新闻发布、政府信息公开等内容请使用tab按钮切换浏览