市政府关于印发《本市落实〈国务院关于加快推进“互联网+政务服务”工作的指导意见〉工作方案》的通知

字号:

沪府发〔2017〕5号

上海市人民政府关于印发《本市落实〈国务院关于加快推进“互联网+政务服务”工作的指导意见〉工作方案》的通知

各区、县人民政府,市政府各委、办、局:

现将《本市落实〈国务院关于加快推进“互联网+政务服务”工作的指导意见〉工作方案》印发给你们,请认真按照执行。

上海市人民政府

2017年1月12日

本市落实《国务院关于加快推进“互联网+政务服务”工作的指导意见》工作方案

为落实《国务院关于加快推进“互联网+政务服务”工作的指导意见》(国发〔2016〕55号)要求,根据市委、市政府的要求,制定本方案。

一、指导思想

落实党的十八大和十八届三中、四中、五中、六中全会精神,深入贯彻习近平总书记系列重要讲话精神,牢固树立创新、协调、绿色、开放、共享的五大发展理念。按照继续当好全国改革开放排头兵,创新发展先行者的要求,紧密围绕“服务政府、责任政府、法治政府、廉洁政府”建设,以提高政府现代治理能力和服务水平为核心,顺应互联网发展趋势,坚持“统筹规划、问题导向,协同发展、开放创新,整合共享、深化应用”的原则,优化服务流程,创新服务方式,推进数据共享,深入推进大众创业、万众创新,持续改善营商环境,最大程度利企便民,让社会公众有获得感,共享“互联网+政务服务”发展成果。

二、工作目标

2017年底前,建成全市统一的网上政务“单一窗口”,全面公开政务服务事项,拓展行政审批、办事服务、事中事后监管、公共资源交易等各类政务服务,推动信息资源整合共享和数据开放利用,初步实现线上线下政务服务一体化联动。

2020年底前,实现互联网与政务服务深度融合,建成全市联动、部门协同、一网办理的“互联网+政务服务”体系,积极开展跨部门、跨层级的协同应用,实现政务服务的智能感知、主动推送和个性化服务,进一步提升服务能级,让企业和群众办事更方便、更快捷、更有效率。

三、主要任务

(一)优化再造政务服务

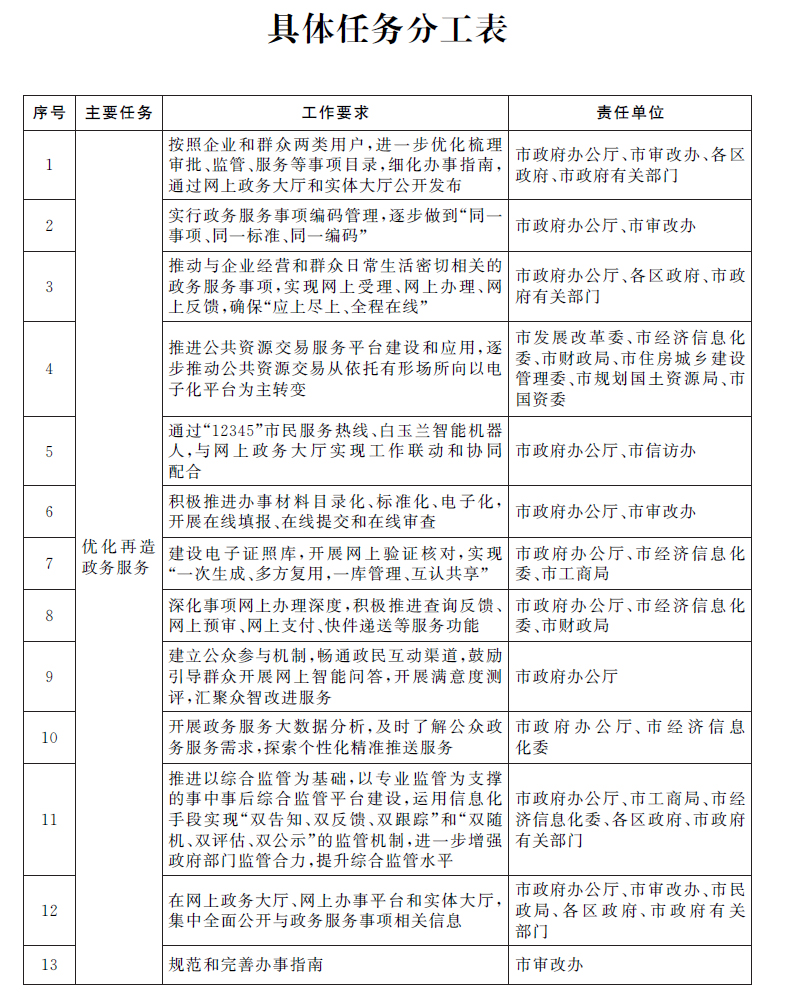
1.规范网上政务服务事项。在市区两级审批事项100%实现上网的基础上,各区、各部门、各单位要依据法定职能和条线要求,按照企业和群众两类用户,进一步优化梳理审批、监管、服务等事项目录,细化办事指南,通过网上政务大厅和实体大厅公开发布,并实时更新、动态调整。实行政务服务事项编码管理,规范事项名称、条件、材料、流程、时限等,逐步做到“同一事项、同一标准、同一编码”,为实现信息共享和业务协同奠定基础。

2.推进政务服务网上办理。凡与企业注册登记、年度报告、变更注销、项目投资、生产经营、商标专利、资质认定、税费办理、安全生产等密切相关的政务服务事项,以及与居民教育医疗、户籍户政、社会保障、劳动就业、住房保障等密切相关的政务服务事项,推行网上受理、网上办理、网上反馈,做到政务服务事项“应上尽上、全程在线”。推进公共资源交易服务平台建设和应用,逐步推动公共资源交易从依托有形场所向以电子化平台为主转变。

3.创新网上服务模式。充分利用现有资源设施,通过“12345”市民服务热线、白玉兰智能机器人,与网上政务大厅实现工作联动和协同配合,方便企业和群众便捷获取网上政务服务。积极推进办事材料目录化、标准化、电子化,开展在线填报、在线提交和在线审查。建设电子证照库,开展网上验证核对,实现“一次生成、多方复用,一库管理、互认共享”。积极推进查询反馈、网上预审、网上支付、快件递送等服务功能,深化事项网上办理深度,优化网上办事服务体验。建立公众参与机制,畅通政民互动渠道,鼓励引导群众开展网上智能问答,分享办事经验,开展满意度测评,汇聚众智改进服务。开展政务服务大数据分析,及时了解公众政务服务需求,探索个性化精准推送服务,变被动应对为主动服务,促进政务服务更精准、更智能、更透明,有效提升服务质量和效率。

4.开展事中事后综合监管。依托网上政务大厅,推进建设以综合监管为基础,以专业监管为支撑的事中事后综合监管平台,集信息查询、协同监管、联合惩戒、社会共治、决策分析等功能于一体,运用信息化手段,实现“双告知、双反馈、双跟踪”和“双随机、双评估、双公示”的监管机制,实施全覆盖、经常化、随机公开检查,推动政府部门工作重心由规范市场主体资格为主向规范市场主体行为为主转变,由事前审批为主向事中事后监管为主转变,进一步增强政府部门监管合力,提升综合监管水平。

5.全面公开服务信息。各区、各部门、各单位要在网上政务大厅、网上办事平台和实体大厅,集中全面公开与政务服务事项相关的法律法规、政策文件、通知公告、办事指南、审查细则、常见问题、监督举报方式和网上可办理程度,以及行政审批涉及的中介服务事项清单、机构名录等信息,并实行动态调整,确保线上线下信息内容准确一致。规范和完善办事指南,列明依据条件、流程时限、收费标准、注意事项等;明确需提交材料的名称、依据、格式、份数、签名签章等要求,并提供规范表格、填写说明和示范文本。除办事指南明确的条件外,不得自行增加办事要求。

(二)融合升级平台渠道

1.规范网上政务大厅建设。按照国家“互联网+政务服务”技术体系建设指南和本市《网上政务大厅建设与推进工作方案》,优化网上政务大厅栏目设置,实现市级网上政务大厅、市政府各部门网上办事平台、区级网上政务大厅相互之间数据对接,一码贯通,统一认证,信息共享,并联协同。

2.推动网上大厅与其他平台的融合发展。推动网上政务大厅与事中事后综合监管平台、公共信用信息服务平台、“市民云”等的互联互通和一体化发展,做到“单点登录、平台通办”,实现平台间的信息共享和业务协同,方便群众网上办事。推动网上政务大厅向微博微信、移动终端、有线电视等延伸,为群众提供多样化、便捷化的办事渠道。

3.实现网上大厅与实体大厅一体化联动。整合业务系统,统筹服务资源,统一服务标准,积极推进网上政务大厅、市政府委办局实体窗口、区行政服务中心、街镇社区事务受理服务中心一体化联动,打造线上线下功能互补、相辅相成的政务服务模式,实现“一平台共享,一站式服务”。推进实体大厅智能化建设,配置取号、查询、填表等自助终端硬件设备,对接网上政务大厅的网上预约、微信服务等功能,方便企业和群众便捷地获取政务服务,提升实体大厅服务能力。

(三)提升网上服务能级

1.实现数据比对调用。在系统对接的基础上,推动网上政务大厅与税务、社保、民政、卫生等各领域系统的数据共享、比对、调用,减少企业和群众重复提交材料,降低办事成本。凡是能通过网络共享复用的材料,不得要求企业和群众重复提交;凡是能通过网络核验的信息,不得要求其他单位重复提供;凡是能实现网上办理的事项,不得要求必须到现场办理。

2.积极开展协同应用。充分依托先进的技术手段和体制机制创新,加大“互联网+政务服务”对审批制度改革的促进作用,创新服务方式,优化业务流程,通过跨部门数据资源的流动共享,打破“单点式”“分散式”“封闭式”传统业务模式,积极推动“一站式”“全流程”“全覆盖”的服务体系和跨部门、跨层级、跨区域的并联审批和协同应用。研究遴选与企业日常经营和群众生活密切相关的审批、服务和监管事项,按照个人、法人两条办事主线,集成以行政相对人办理事件为核心的协同应用,扩大协同办事覆盖面,着力提升政府网上服务的能力、效率和水平。

3.推动全市全网通办。通过网上政务大厅,整合连通市政府各委办局业务系统,着力推动不同部门间、不同层级间和不同地区间的信息共享,实现政务服务事项的全市通办。建立“网上预约预审、统一网上受理、全程网上办理”的三级办理标准,通过流程优化和业务创新,在已实现100余个市级审批事项全程网上办理的基础上,进一步增加“零上门”“一次上门”等政务服务事项的数量。

(四)夯实网上政务服务基础

1.促进政务信息资源对内共享。贯彻落实国务院印发的《政务信息资源共享管理暂行办法》,依托市政府数据资源服务平台、网上政务大厅等已有跨部门信息共享平台,推进政府部门间的政务数据资源共享,打破信息壁垒和孤岛,整合构建统一高效、互联互通、安全可靠的数据共享交换体系,实现各部门、各层级数据信息互联互通、按需共享。强化政务数据资源绩效考核,形成目录资源编制规范,积极开展数据质量检查,全面提高政务数据质量,切实做到底数清晰、编目合理、更新及时。

2.推动政务信息资源对外开放。以需求为导向,建设完善上海市政府数据服务网,建立政府和社会互动的大数据采集形成机制,提高政务数据资源向社会开放的广度和深度。重点推进经济、环境、教育、就业、交通、安全、文化、卫生、市场监管等领域的公共数据资源开放,鼓励社会各方对政务数据资源进行深度开发和增值利用,借助市场力量,挖掘政务数据资源的经济价值和社会效益。

3.推进智慧城市建设。以便捷化的智慧生活、高端化的智慧经济、精细化的智慧治理、协同化的智慧政务为重点,推动高速、移动、安全、泛在的新一代信息基础设施体系建设,初步建成以泛在化、融合化、智敏化为特征的智慧城市,打造透明高效的服务型政府。围绕市民群众对医疗卫生、养老服务、教育文化、交通出行、环境治理等方面的需求,创新服务模式,丰富服务内容,整合服务渠道,打造以人为本的智慧服务体系。加强给排水、电力、燃气、广电、通信等市政管线信息的采集和动态更新,全面实现管网可视化、精细化管理。切实抓好“互联网+政务服务”信息惠民试点工作,实现“一号申请、一窗受理、一网通办”的目标。

4.建立健全制度标准规范。按照国家有关要求和法定程序,加快清理不适应“互联网+政务服务”的地方性法规、政府规章和有关规定。对照国务院“互联网+政务服务”技术体系建设指南,修改完善《上海市网上政务大厅接入技术规范(上海市地标)》《网上政务大厅运行维护管理规范》等管理制度和技术规范。在国家层面明确电子证照、电子公文、电子签章法律效力的基础上,制定本市电子证照、电子公文、电子签章、身份认证的使用和管理办法,依法推进和规范电子签名应用,实现证件数据、证明信息等跨部门、跨区域、跨行业的互认共享。

5.完善网络基础设施。继续拓展政务外网的覆盖范围和服务能力,在覆盖市、区、街镇的基础上,逐步延伸到村委会、居委会等基层组织。推动通信基础设施建设,实现光纤宽带网络和第四代移动通信网络全覆盖。以政府购买服务的方式,加快推进电子政务云建设,提高电子政务的集约化水平,将网上政务大厅等作为第一批试点应用迁移上云,在云平台上实现更广泛的数据共享和更深层次的业务协同,为网上政务提供集约、高效、安全、可靠的基础运营环境。

6.加强网络和信息安全保护。强化信息安全保障体系建设和重要领域密码应用,为网上政务服务的推进和拓展提供坚实基础。明确政务服务平台、各系统的安全责任。落实网上政务大厅、部门业务系统以及网络的等级保护、安全测评、应急管理等基本制度。建立健全信息安全防范、监测、通报、响应和处置机制。在进一步完善法人网上身份统一认证的基础上,积极推进包括法人、个人等在内的统一身份认证体系建设。加强数据安全和保密审查管理,采取必要的管理和技术手段,提高对网络失泄密事件的发现能力,加大对涉及商业秘密、个人信息和隐私等重要数据的保护力度。凡是涉及国家秘密和内部敏感信息的,必须按照有关要求通过涉密载体途径上报。

四、组织保障

(一)加强组织领导。构建“领导小组全面统筹、市政府办公厅牵头、职能部门共同负责、市与区各部门联动配合”的工作机制,加强对全市“互联网+政务服务”工作的顶层设计和统筹协调。各区、各部门主要负责人要定期研究“互联网+政务服务”工作。市政府已成立网上政务大厅建设与推进工作领导小组,由市长任组长,常务副市长、分管副市长任副组长,市政府各部门行政主要负责同志为领导小组成员,统筹推进“互联网+政务服务”工作。各区、各部门主要负责同志对“互联网+政务服务”工作要亲自部署,狠抓落实,各部门分管领导要协调督促,常抓不懈。各区政府办公室、各部门办公室(秘书处)要负责统筹推进、监督协调本地区、本部门“互联网+政务服务”工作,明确机构、人员和职责,建立分工合作、协同推进的工作机制。

(二)开展绩效考核。将“互联网+政务服务”工作列入市政府年度重点工作和重点督查事项,并纳入领导班子绩效考核体系,明确分值权重。建设电子效能监督系统,监督考核政务服务质量、数据质量、共享开放程度等。充分发挥第三方评估、专家评议、社会监督等作用,在网上政务大厅设立曝光纠错、互动问答、评价分享等栏目,公开群众反映的办事过程中遇到的困难和问题,及时反馈处理结果。要完善激励机制,对综合评价高、实际效果好的,按照有关规定予以表彰奖励;建立问责机制,对不作为、慢作为、乱作为,损害群众合法权益的依法依规进行问责。

(三)组织宣传培训。将“互联网+政务服务”工作纳入干部教育培训体系,分层分类组织开展培训,加强业务研讨,分享经验做法,提高干部队伍的服务意识、业务技能和办事效率。加强专业人才培养,拓宽锻炼交流渠道,提高人才与岗位的匹配度,逐步打造一支既具备互联网思维与技能又精通政务服务的专业化队伍。加大“互联网+政务服务”宣传推广力度,提高“互联网+政务服务”的社会认知度和群众认同感。

各区、各部门要根据本工作方案,研究制定具体工作计划和任务安排,明确时间节点,落实工作责任,认真抓好落实。工作计划于2017年3月底前,报送市政府办公厅备案。市政府办公厅对本工作方案的落实进行统筹协调、跟踪督查。

 

表

 

表

 

表

表

分享: