沪府规〔2020〕2号
上海市人民政府关于由中国(上海)自由贸易试验区临港新片区管理委员会集中行使一批行政审批和行政处罚等事项的决定
各区人民政府,市政府各委、办、局,各有关单位:
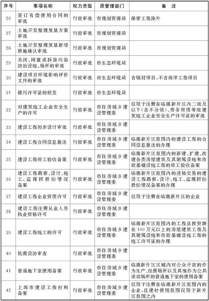
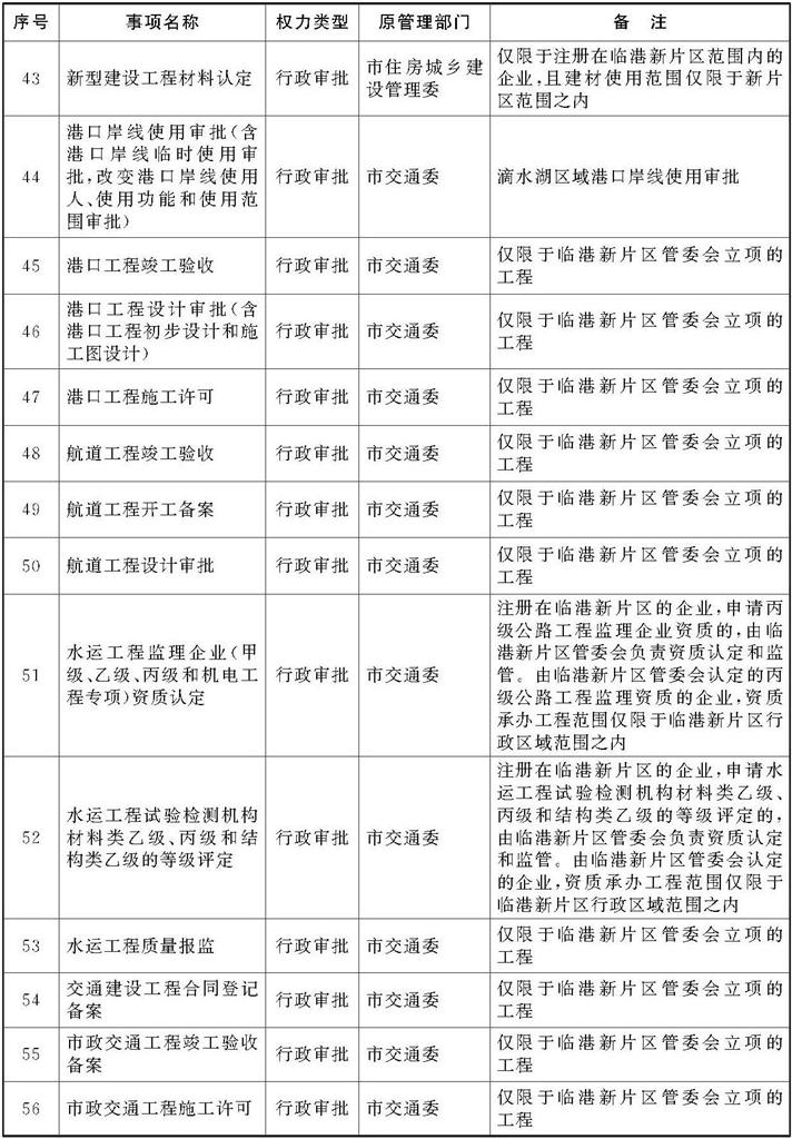
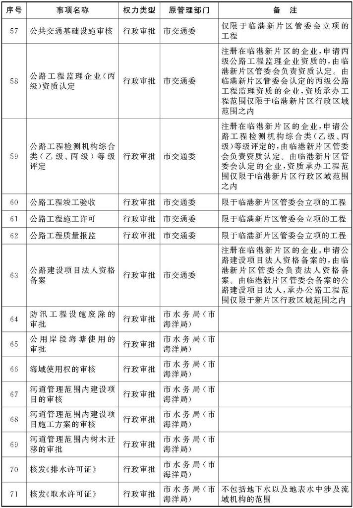
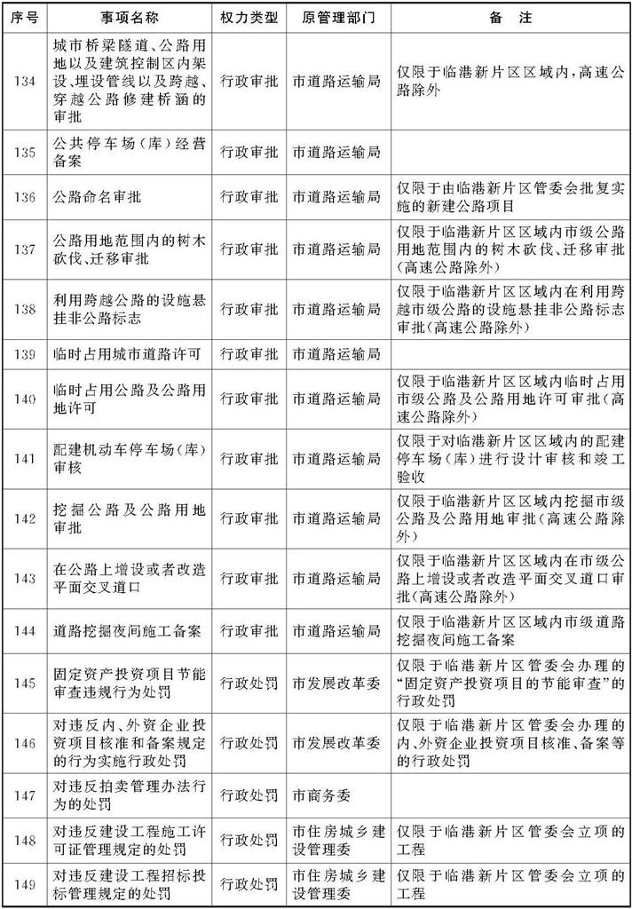
为进一步促进临港新片区高质量发展,根据《中国(上海)自由贸易试验区临港新片区总体方案》《中国(上海)自由贸易试验区条例》《中国(上海)自由贸易试验区临港新片区管理办法》《关于促进中国(上海)自由贸易试验区临港新片区高质量发展实施特殊支持政策的若干意见》,市政府决定,由中国(上海)自由贸易试验区临港新片区管理委员会(以下简称“临港新片区管委会”)集中行使一批行政审批和行政处罚等事项,第一批共517项。其中,市级事项291项,区级事项226项。现将517项行政审批和行政处罚等事项目录(第一批)予以公布。
自本决定发布之日起到2020年5月1日,市、区相关部门和临港新片区管委会要完成集中行使事项的交接工作。要进一步细化明确集中行使事项的具体内容、实施范围、监管责任等,加强审批和监管衔接,及时调整完善并依法公开办事指南,确保接得住、管得好。
市、区相关部门要加强业务指导和培训,做好业务系统对接工作,为临港新片区管委会开展工作提供便利。要密切跟踪集中行使事项的实施情况,及时研究解决实施过程中出现的问题。要强化制约监督,加强对集中行使事项的实时监管,确保权力规范有序运行。
临港新片区管委会要加强能力建设,认真履行职责,持续深化“放管服”改革,推进“一网通办”和综合窗口建设,实施业务流程革命性再造,为企业、群众提供高效便捷服务。要加强和规范事中事后监管,落实监管责任,健全监管规则,创新监管方式,增强风险防范化解能力,促进优化营商环境。
附件:
1.中国(上海)自由贸易试验区临港新片区管理委员会集中行使的市级行政审批和行政处罚等事项目录(第一批)
2.中国(上海)自由贸易试验区临港新片区管理委员会集中行使的区级行政审批和行政处罚等事项目录(第一批)
上海市人民政府
2020年1月23日































