相向而行,共融共构——市规划和自然资源局第三期上海城市更新高质量发展规划资源公开课成功举办 2024-07-25 来源:市规划资源局
第三期上海城市更新高质量发展规划资源公开课于近期成功举办。上海市规划和自然资源局党组书记、局长张玉鑫作首场授课,局党组成员、副局长徐明前出席结业式。

公开课自5月开放报名以来,热度持续攀升,市规划进修学院努力扩容以满足社会需求。本期公开课共130位学员,有来自上海政府机构、城市更新开拓者联盟的代表,关心和参与上海城市更新的各方各界代表,以及来自上海大都市圈规划资源部门、北京城市更新联盟及其他兄弟省市同行。本期许多学员是来自兄弟省市规划资源部门、头部开发企业、央地平台公司和金融机构的负责人。
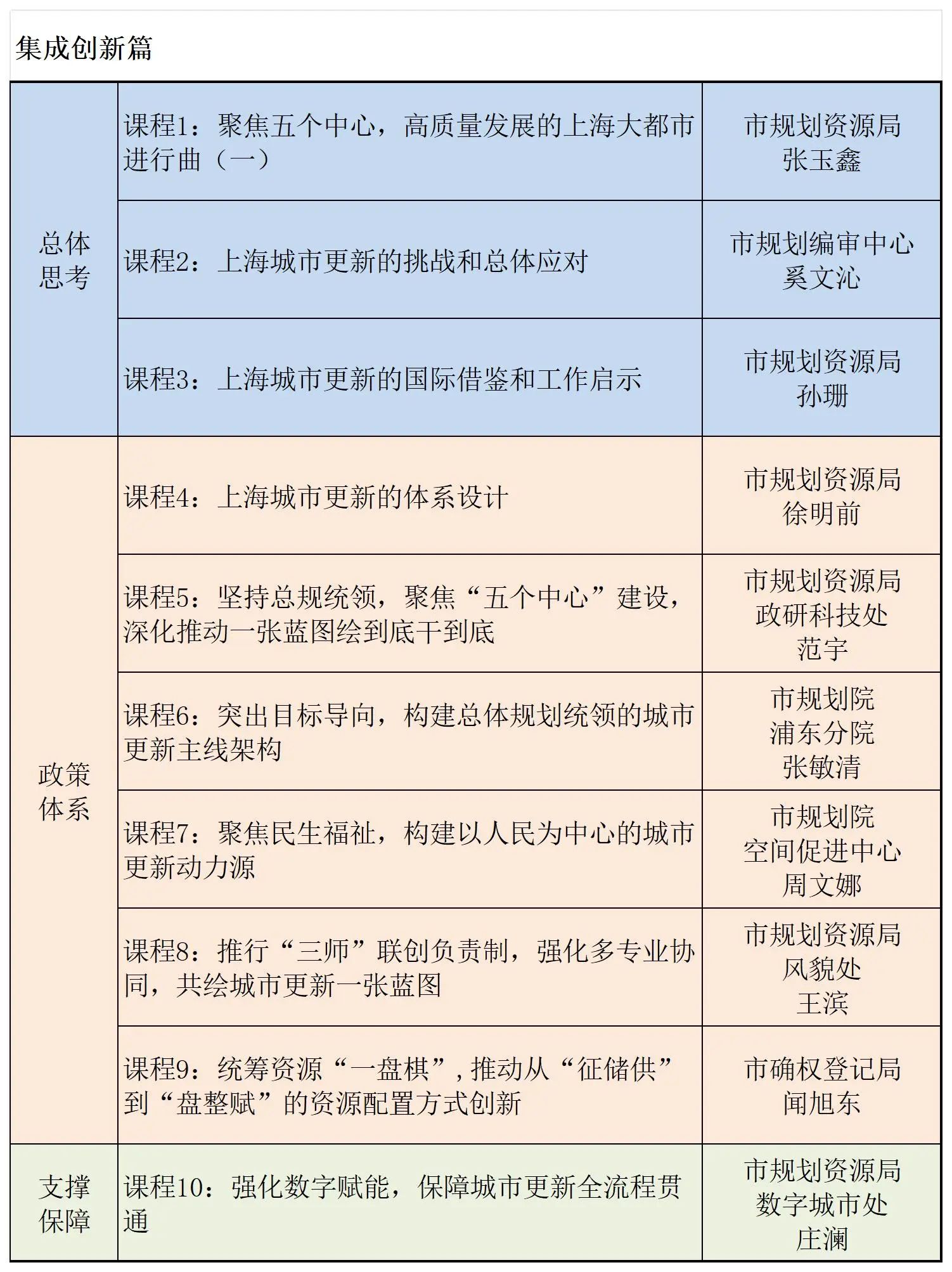
本期公开课在前两期基础上对“10+10”集成创新和行动实践课程体系进行了优化升级。张玉鑫局长以《聚焦“五个中心”,高质量发展的上海大都市进行曲(一)》为集成创新篇开篇,行动实践篇新增了建设项目规划实施平台、金融创新助力城市更新、英国福斯特事务所国际城市更新案例等课程。学员们在彭三小区、张江科学城、鸿寿坊、上生新所、苏河华政段,现场学习了旧房改造实践、产业提质升级、“15分钟社区生活圈”建设、公共中心类更新和滨水公共空间贯通实践案例。
来自浦东新区规划资源局、上海城投、中建二局以及常州市自然资源和规划局的学员代表在结业式上进行了交流发言。他们表示,为期一周营养丰富的“城市更新大餐”课程安排紧凑、主题明确、内容充实、形式多样,不仅系统理解了上海城市更新新模式,还切实指导实践,推动城市更新实施。学员们分享了自身各地区、各类角色参与城市更新的实践经验感受,表示通过专题授课、实地考察、交流互动启发了大家对于存量时代更加深入的思考和探索,促进上海城市更新高质量发展。学员提出,公开课不仅是一次难能可贵的学习良机,更为众多学员提供了广大的交流平台,希望可以进一步扩展,加强各个兄弟城市、各类主体间的长效交流合作。
结业式上,徐明前副局长认为,公开课的举办使大家增强了信心,增加了互信,增进了感情。希望大家通过公开课内容丰富、形式多样的课程学习交流,更好地认识上海超大城市发展方式转型大背景下的城市更新高质量发展要求,理解城市更新新模式发起的原因、创新的过程、背后的考虑,明晰新模式特点、操作流程和政策支撑。今后,将继续强化优化培训交流,利用好城市更新公开课这个平台,持续加强社会各方对新模式的理解,凝聚各方共识。希望大家能够对上海的城市更新建设发展提出宝贵的意见和建议,同时学以致用,协力推进更新行动,支撑更新模式落地。
第三期城市更新公开课课程安排



第四期上海城市更新高质量发展规划资源公开课拟于9月9日至14日举办。